Voorbeeld activiteitendiagram per rol
Deze sjabloon werkt op de volgende producten:
*Voor Team- en Enterprise-abonnementen
Met deze sjabloon voor activiteitendiagrammen kunt u:
-
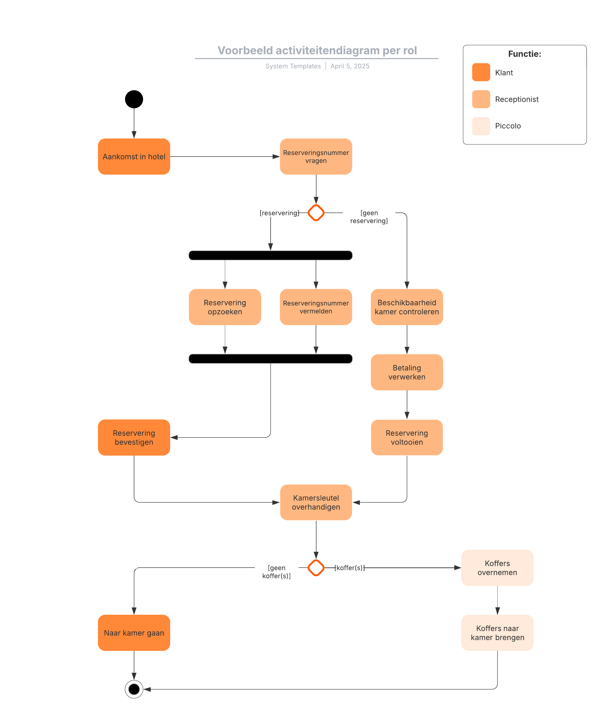
De functionaliteiten van de verschillende activiteiten en stromen in bedrijfsprocessen en softwaresystemen tonen.
-
Kleuren gebruiken om aan te geven wie verantwoordelijk is voor de uitvoering van elke activiteit.
-
Met collega's samenwerken.
Open deze sjabloon voor een gedetailleerd voorbeeld van een activiteitendiagram dat u kunt aanpassen op uw use case.
Gerelateerde sjablonen
Voorbeeld van AWS Kubernetes-knooppunten
Gebruik met:

Ga naar het Voorbeeld van AWS Kubernetes-knooppunten-sjabloon