Ejemplo de diagrama de actividades por rol
Esta plantilla funciona en los siguientes productos:
*Para los planes Team y Enterprise
Esta plantilla de diagrama de actividad puede ayudarte a hacer lo siguiente:
-
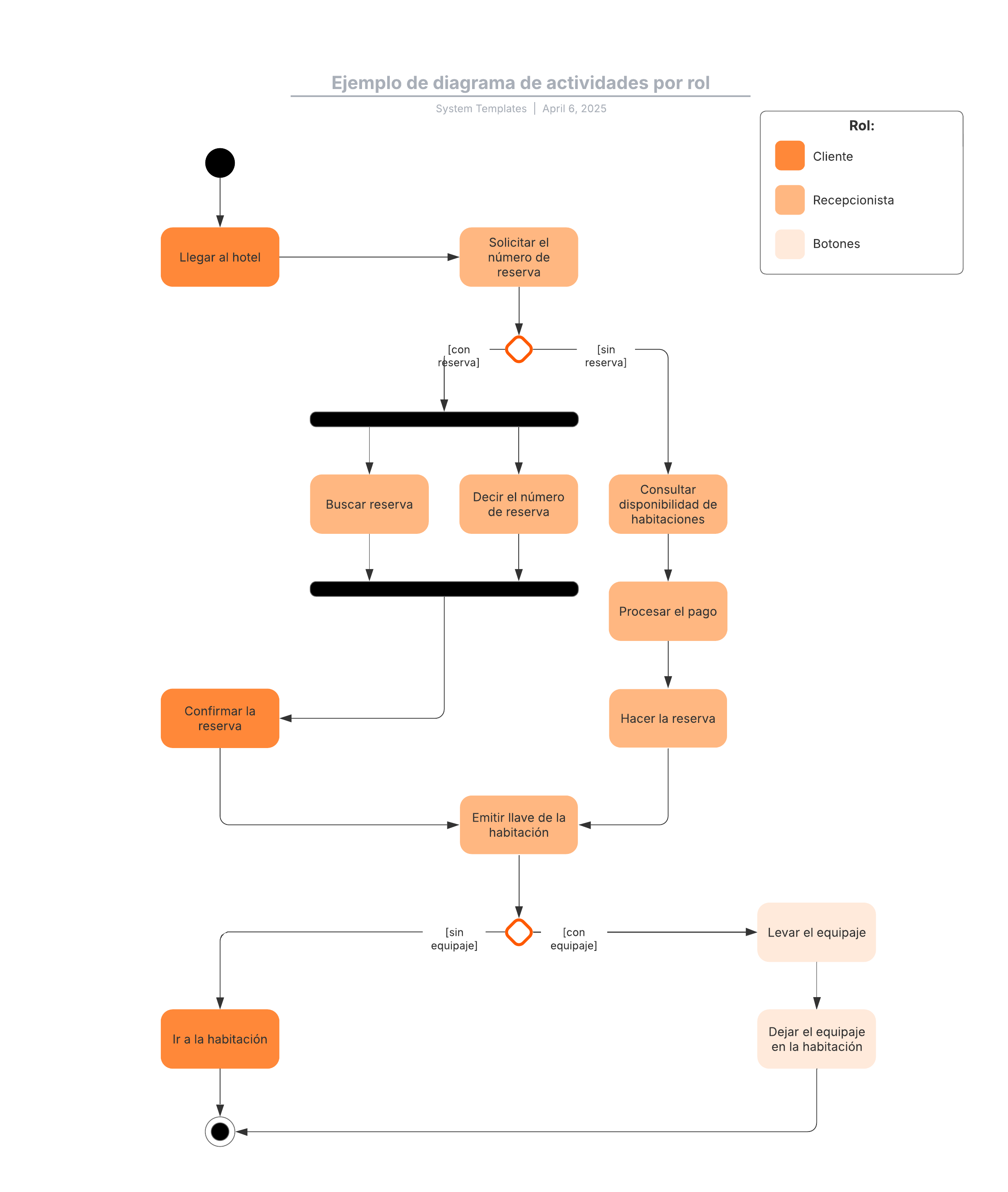
Mostrar las funcionalidades de distintas actividades y flujos en procesos de negocio y sistemas de software.
-
Usar colores para mostrar quién es responsable de cada actividad.
-
Colaborar con colegas.
Abre esta plantilla para ver un ejemplo detallado de un diagrama de actividades que puedes personalizar según tu caso de uso.
Plantillas relacionadas
Modelo de madurez de DevOps para Salesforce
Utilizado con:

Ir a la plantilla Modelo de madurez de DevOps para Salesforce
Ejemplo de vista general de los sistemas de alto nivel de una compañía
Utilizado con:

Ir a la plantilla Ejemplo de vista general de los sistemas de alto nivel de una compañía
Chatbot de moderación de imágenes en AWS sin servidor
Utilizado con:

Ir a la plantilla Chatbot de moderación de imágenes en AWS sin servidor