Exemplo de diagrama de atividades por função
Este modelo funciona nos seguintes produtos:
*Para os planos Equipe e Corporativo
Este modelo de diagrama de atividades UML pode ajudá-lo a:
-
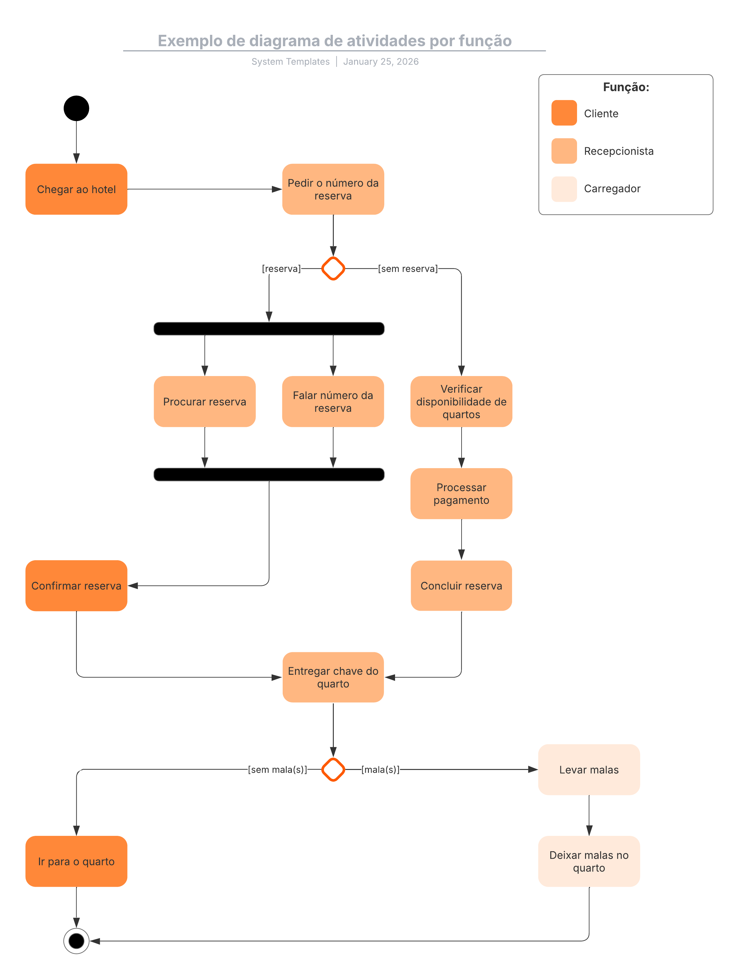
Exibir as funcionalidades de diversas atividades e fluxos em processos de negócios e sistemas de software.
-
Usar cores para mostrar quem é responsável por realizar cada atividade.
-
Colaborar com colegas.
Abra este modelo para exibir um exemplo detalhado de um diagrama de atividades, personalizável de acordo com seu caso de uso.
Modelos relacionados
Painel CI/CD de contêineres inteligentes
Usado com:

Ir para o modelo Painel CI/CD de contêineres inteligentes