Voorbeeld UML-toestandsdiagram
Deze sjabloon werkt op de volgende producten:
*Voor Team- en Enterprise-abonnementen
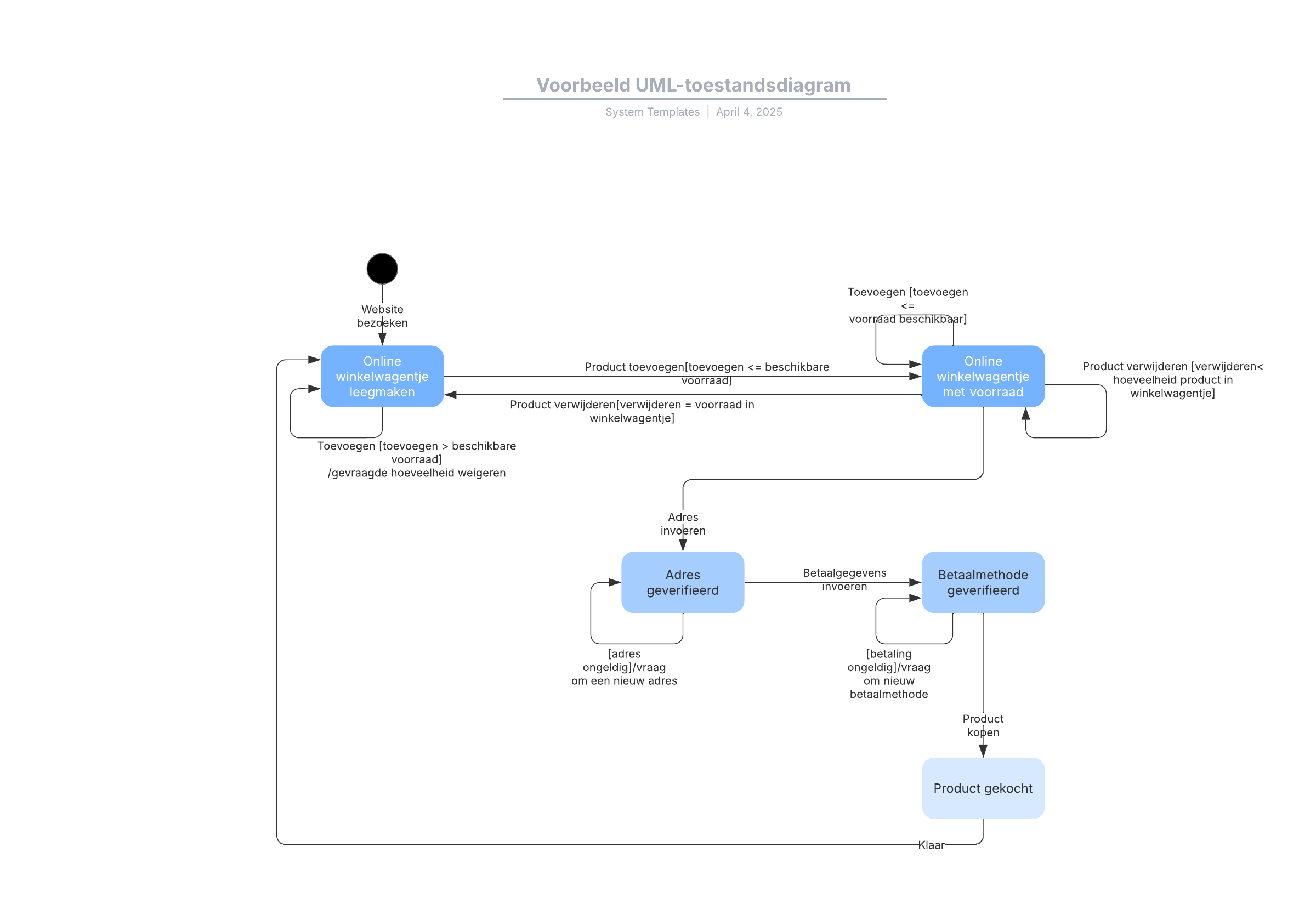
Met deze sjabloon voor UML-toestandsdiagrammen kunt u:
- Mogelijke toestanden van objecten tonen.
- De gebeurtenissen visualiseren die een verandering in de toestand van objecten triggeren.
- Beveiligingsvoorwaarden identificeren.
Open deze sjabloon voor een gedetailleerd voorbeeld van een UML-toestandsdiagram dat u aan uw use case kunt aanpassen.
Gerelateerde sjablonen
Voorbeeld van een logisch datamodel
Gebruik met:

Ga naar het Voorbeeld van een logisch datamodel-sjabloon
Voorbeeld activiteitendiagram per rol
Gebruik met:

Ga naar het Voorbeeld activiteitendiagram per rol-sjabloon