Rollenbasiertes Aktivitätsdiagramm - Beispiel
Diese Vorlage funktioniert mit den folgenden Produkten:
*Für Team- und Enterprise-Pläne
Diese Aktivitätsdiagramm-Vorlage kann Ihnen bei folgenden Aufgaben weiterhelfen:
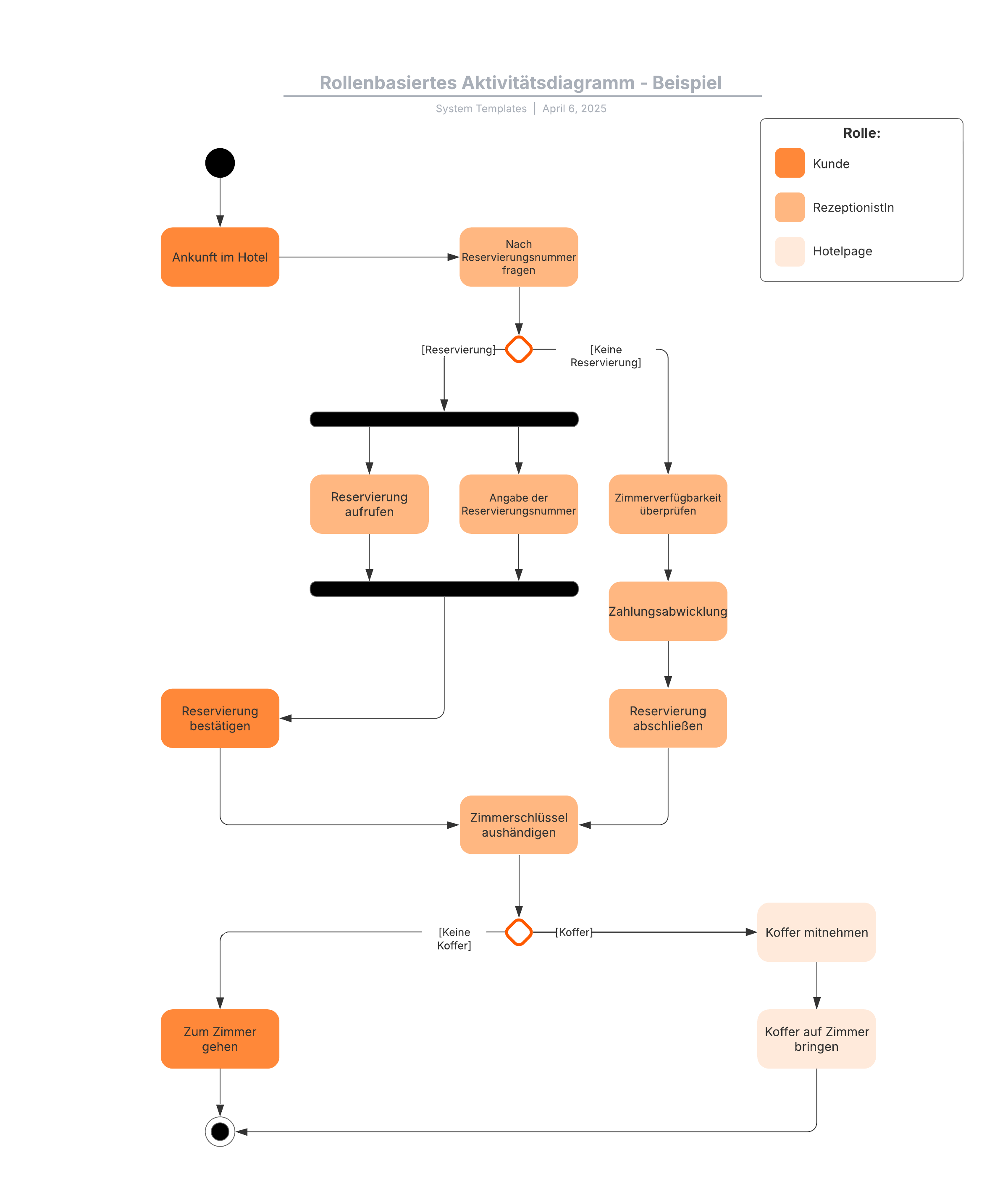
– Darstellung der Funktionsumfänge diverser Aktivitäten und Abläufe in Geschäftsprozessen und Softwaresystemen.
–Verwendung von Farbe, um darzustellen, wer für die einzelnen Aufgaben zuständig ist.
– Zusammenarbeit mit Kollegen.
Öffnen Sie diese Vorlage, um ein detailliertes Beispiel für ein Aktivitätsdiagramm einzusehen, das Sie an Ihren Anwendungsfall anpassen können.
Verwandte Vorlagen
Allgemeiner IT-Arbeitsauftragsprozess für die Einrichtung von Mitarbeitern
Verwendet mit:

Zur Vorlage Allgemeiner IT-Arbeitsauftragsprozess für die Einrichtung von Mitarbeitern gehen
Azure mehrschichtige Anwendung in mehreren Regionen
Verwendet mit:

Zur Vorlage Azure mehrschichtige Anwendung in mehreren Regionen gehen