Esempio di diagramma di attività per ruolo
Questo modello funziona sui seguenti prodotti:
*Per i piani Team e Aziendale
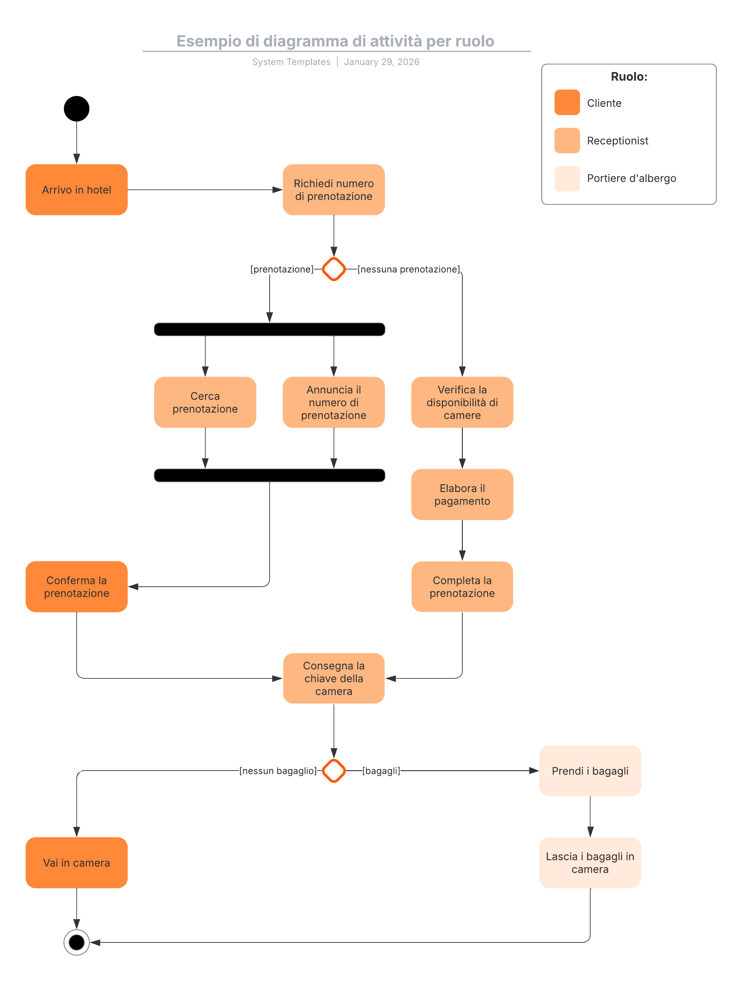
Questo modello di diagramma di attività può aiutarti a:
-
Visualizzare le funzionalità di attività e flussi diversi nei processi aziendali e nei sistemi software.
-
Usare i colori per mostrare chi è responsabile per l'esecuzione di ogni attività.
-
Collaborare con i colleghi.
Apri questo modello per visualizzare l'esempio dettagliato di un diagramma di attività, che puoi personalizzare in base al tuo caso d'uso.
Modelli correlati
Esempio di panoramica di sistemi aziendali di alto livello
Usato con:

Vai al modello Esempio di panoramica di sistemi aziendali di alto livello