Voorbeeld van overzicht debiteurenproces
Deze sjabloon werkt op de volgende producten:
*Voor Team- en Enterprise-abonnementen
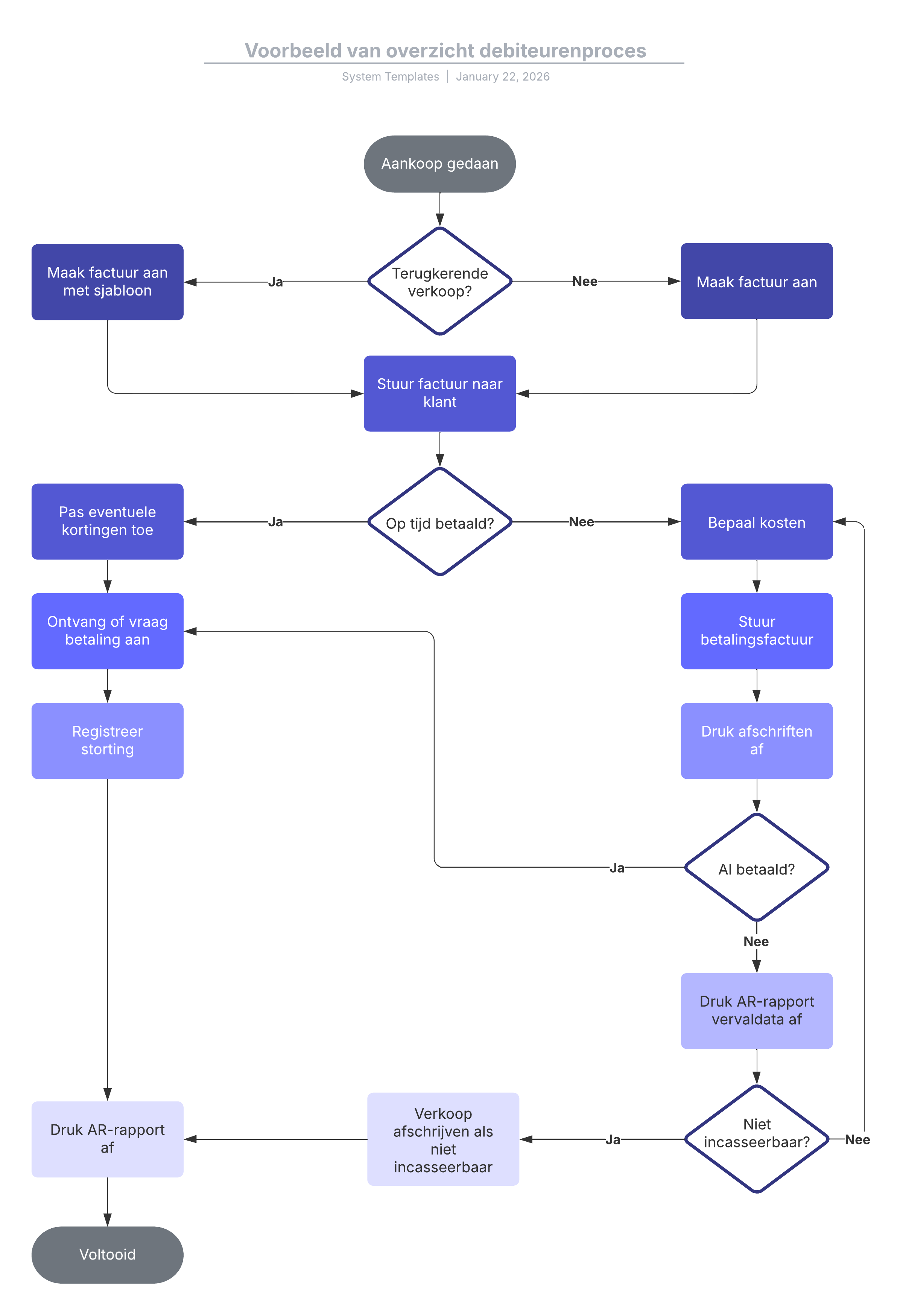
Met deze sjabloon voor een overzicht van een debiteurenproces kunt u:
- uw bestaande AR-proces in kaart brengen.
- zoeken naar knelpunten of verbeterpunten.
- nieuwe teamleden gemakkelijk inwerken.
Open deze sjabloon voor een gedetailleerd voorbeeld van een debiteurenproces dat u aan uw use case kunt aanpassen.
Gerelateerde sjablonen
Voorbeeld van conceptmap voor zenuwstelsel
Gebruik met:

Ga naar het Voorbeeld van conceptmap voor zenuwstelsel-sjabloon
Huidige/toekomstige waardestroomkaart
Gebruik met:

Ga naar het Huidige/toekomstige waardestroomkaart-sjabloon