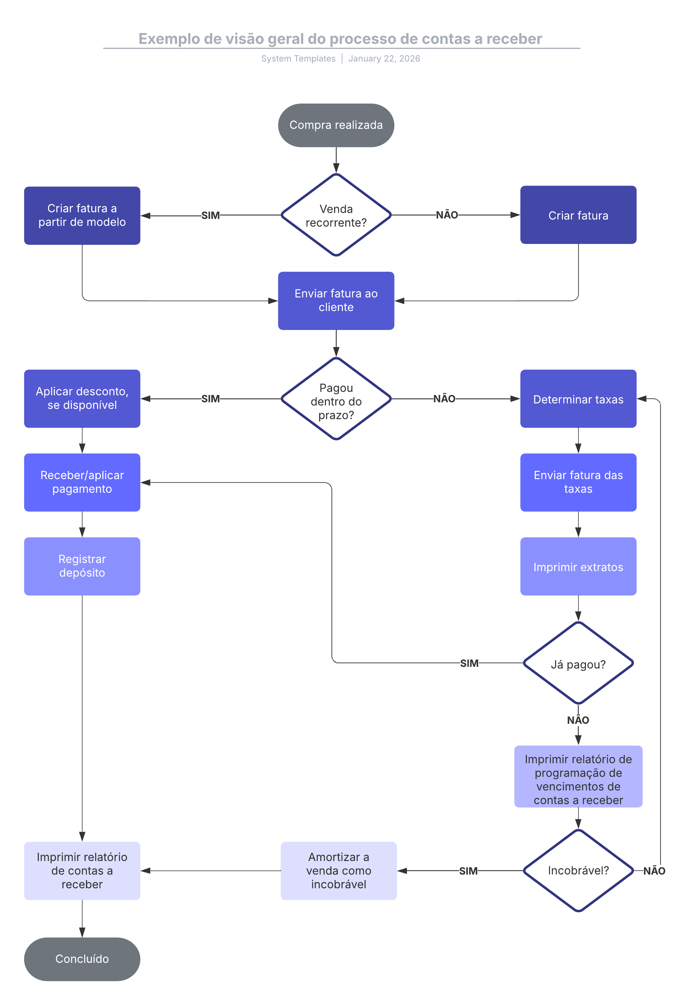
Exemplo fluxograma do processo de contas a receber
Este modelo funciona nos seguintes produtos:
*Para os planos Equipe e Corporativo
Este modelo de fluxograma do processo de contas a receber pode ajudá-lo a:
- Mapear seu processo atual de contas a receber.
- Encontrar gargalos ou áreas que precisam de melhorias.
- Integrar novos membros de equipe com facilidade.
Abra este modelo para exibir um exemplo detalhado de um fluxograma do processo de contas a receber, personalizável de acordo com seu caso de uso.
Modelos relacionados
Implementação de IA: estado atual vs. estado futuro
Usado com:

Ir para o modelo Implementação de IA: estado atual vs. estado futuro
Exemplo de fluxograma de visão geral com detalhes
Usado com:

Ir para o modelo Exemplo de fluxograma de visão geral com detalhes