Exemple de vue d'ensemble d'un processus de gestion des créances
Ce modèle fonctionne sur les produits suivants :
*Pour les forfaits Équipe et Entreprise
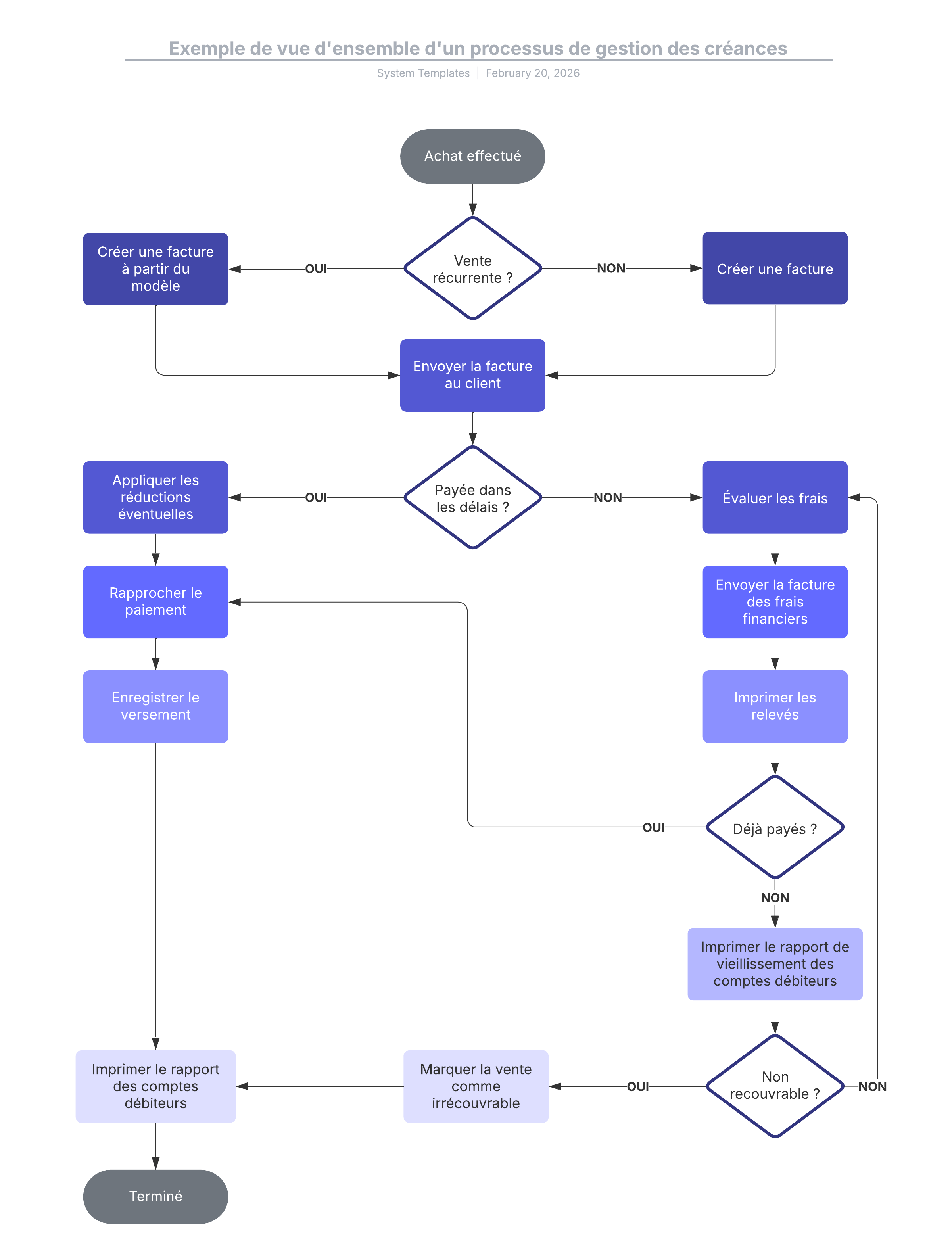
Ce modèle de vue d'ensemble d'un processus de gestion des créances peut vous aider à :
- cartographier votre processus de gestion des créances existant ;
- identifier les goulots d'étranglement ou les domaines à améliorer ;
- faciliter l'intégration des nouveaux membres de l'équipe.
Ouvrez ce modèle pour afficher un exemple détaillé de vue d'ensemble d'un processus de gestion des créances que vous pouvez personnaliser selon votre cas d'utilisation.
Modèles connexes
Carte conceptuelle radar (ou carte en toile d'araignée)
Utilisé avec:

Accéder au modèle Carte conceptuelle radar (ou carte en toile d'araignée)
Exemple de cartographie de chaîne de valeur
Utilisé avec:

Accéder au modèle Exemple de cartographie de chaîne de valeur