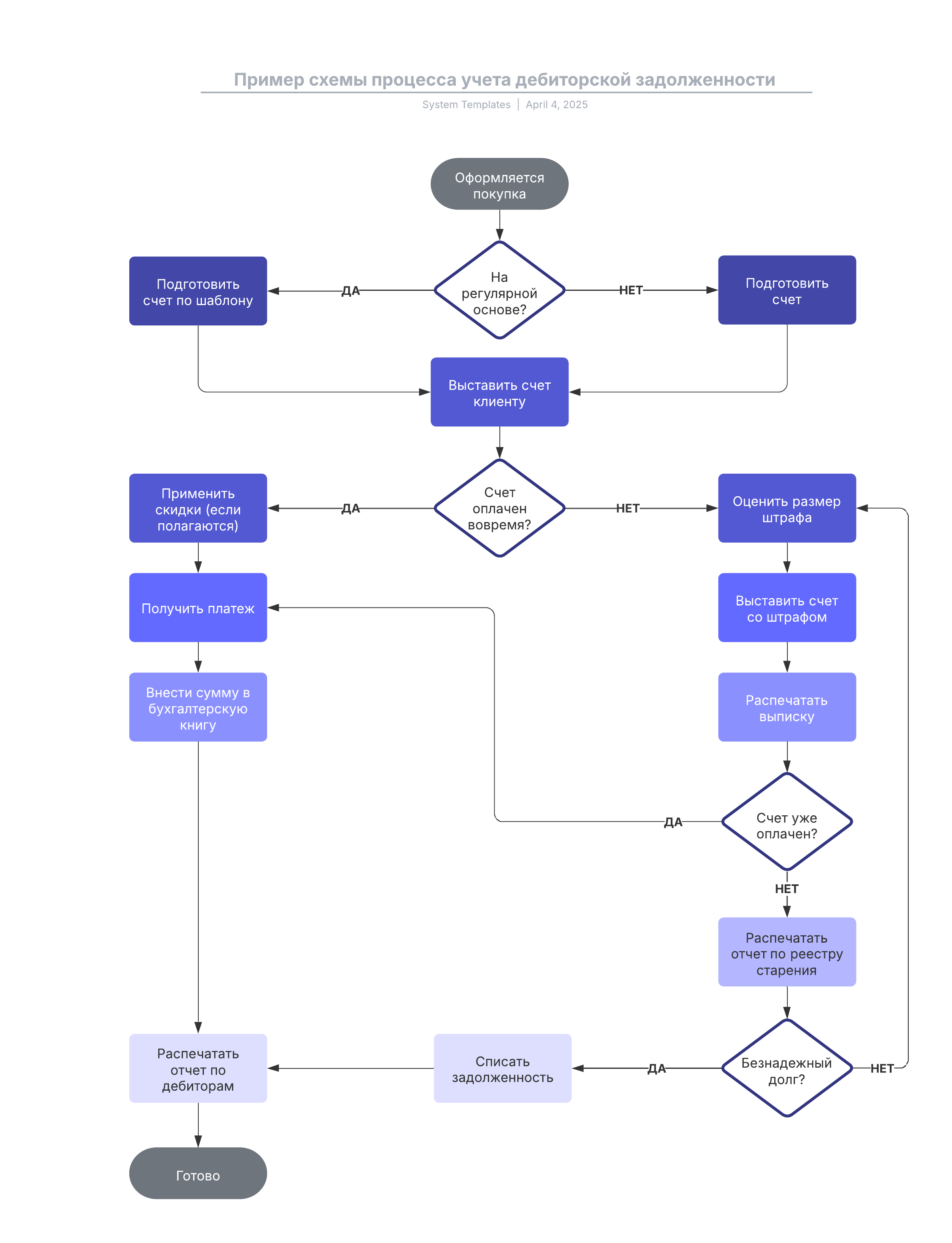
Пример схемы процесса учета дебиторской задолженности
Этот шаблон работает с следующими продуктами:
*Для тарифных планов Team и Enterprise
Этот шаблон поможет вам:
— схематично показать текущий процесс учета дебиторской задолженности;
— обнаружить участки процесса, где требуются доработки;
— с легкостью познакомить новых сотрудников со стандартной процедурой бухгалтерии.
Откройте шаблон, чтобы подробнее рассмотреть наш пример и настроить его под свой проект.
