Voorbeeld van conceptmap voor zenuwstelsel
Deze sjabloon werkt op de volgende producten:
*Voor Team- en Enterprise-abonnementen
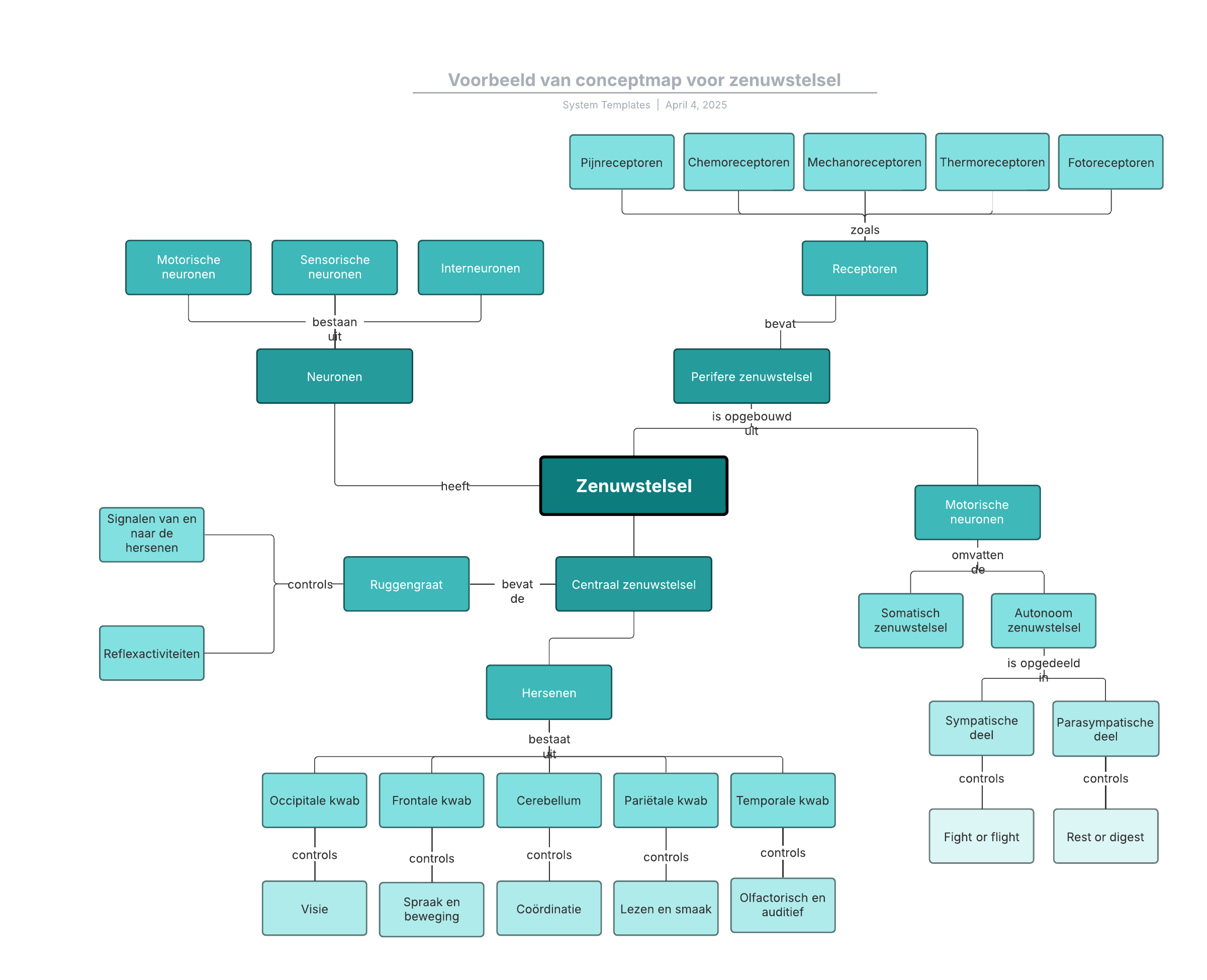
Met deze sjabloon van een conceptmap voor het zenuwstelsel kunt u:
- Verbanden tussen concepten en ideeën met betrekking tot het zenuwstelsel visueel weer geven.
- Verbindingen tussen concepten uitleggen.
- Toegang krijgen tot de vormbibliotheek voor mindmaps.
Open deze sjabloon voor een gedetailleerd voorbeeld van een conceptmap voor het zenuwstelsel die u kunt aanpassen aan uw use case.
Gerelateerde sjablonen
Voorbeeld van een mindmap voor classificatie
Gebruik met:

Ga naar het Voorbeeld van een mindmap voor classificatie-sjabloon
Voorbeeld van een mindmap met dubbele tekstballon
Gebruik met:

Ga naar het Voorbeeld van een mindmap met dubbele tekstballon-sjabloon