Ejemplo de diagrama de secuencia web
Esta plantilla funciona en los siguientes productos:
*Para los planes Team y Enterprise
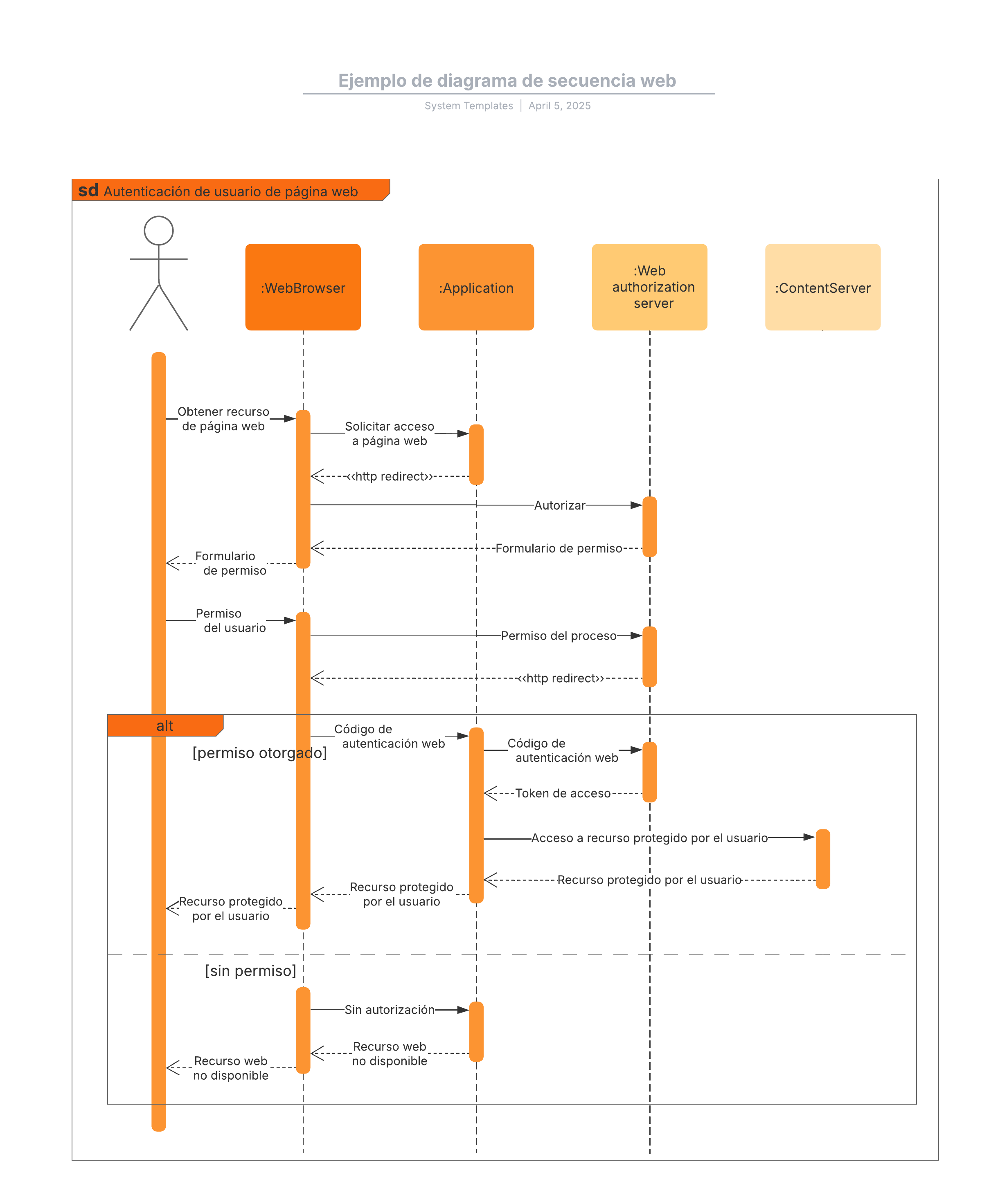
Esta plantilla de diagrama de secuencia web puede ayudarte a hacer lo siguiente:
- Modelar la lógica de un procedimiento, una función o una operación sofisticados.
- Observar cómo los objetos y los componentes interactúan para completar un proceso.- Identificar oportunidades para la optimización.Abre esta plantilla para ver un ejemplo detallado de un diagrama de secuencia web que puedes personalizar según tu caso de uso.
Plantillas relacionadas
Proceso de pedidos de trabajo de TI de alto nivel para la configuración del empleado
Utilizado con:

Ir a la plantilla Proceso de pedidos de trabajo de TI de alto nivel para la configuración del empleado
Diagrama de relación entre entidades
Utilizado con:

Ir a la plantilla Diagrama de relación entre entidades
Ejemplo de modelado de objetos de dominio
Utilizado con:

Ir a la plantilla Ejemplo de modelado de objetos de dominio