Web Sequenzdiagramm Beispiel
Diese Vorlage funktioniert mit den folgenden Produkten:
*Für Team- und Enterprise-Pläne
Diese Vorlage für Web-Sequenzdiagramme kann Ihnen bei folgenden Aufgaben weiterhelfen:
–Modellierung der Logik für komplexe Verfahren, Funktionen oder Vorgänge;
–Veranschaulichung der wechselseitigen Interaktion zwischen Objekten und Komponenten bei der Prozessabwicklung;
–Identifizierung von Optimierungsmöglichkeiten.
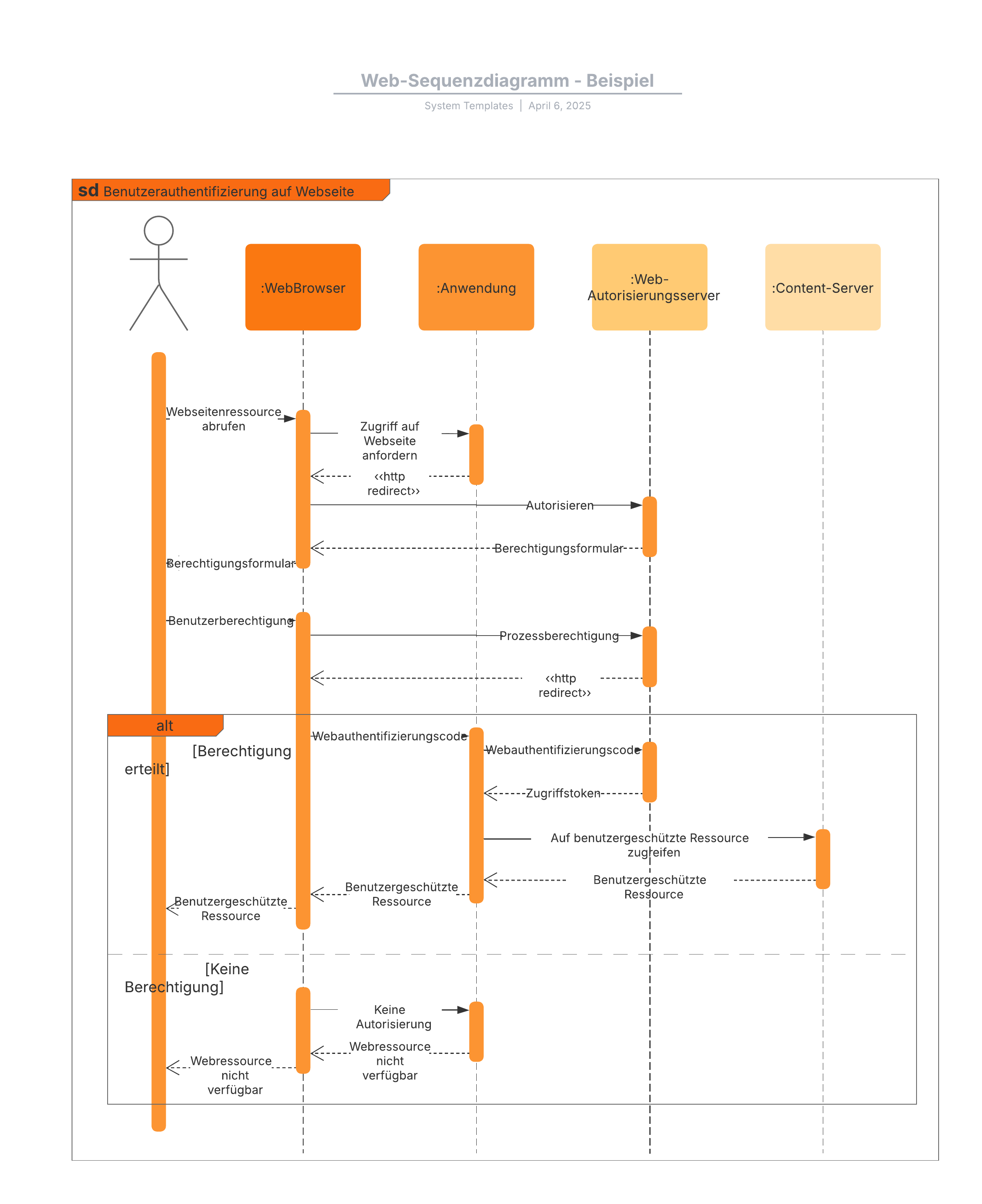
Öffnen Sie diese Vorlage, um ein detailliertes Beispiel für ein Web-Sequenzdiagramm einzusehen, das Sie an Ihren Anwendungsfall anpassen können.
Verwandte Vorlagen
Rollenbasiertes Aktivitätsdiagramm
Verwendet mit:

Zur Vorlage Rollenbasiertes Aktivitätsdiagramm gehen
UML-Implementierungsdiagramm - Beispiel
Verwendet mit:

Zur Vorlage UML-Implementierungsdiagramm - Beispiel gehen