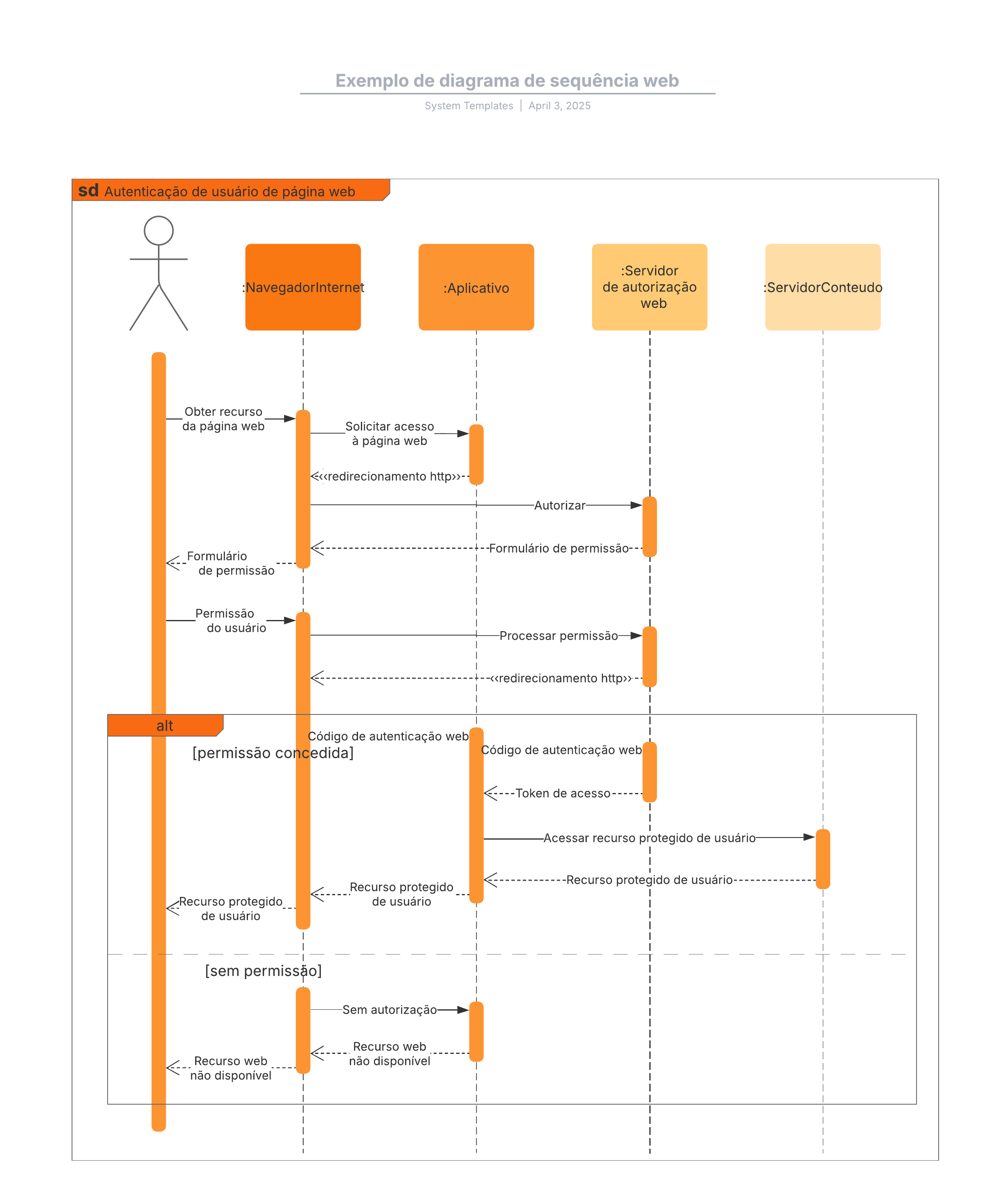
Exemplo de diagrama de sequência web
Este modelo funciona nos seguintes produtos:
*Para os planos Equipe e Corporativo
Este modelo de diagrama de sequência web pode ajudá-lo a:
- Modelar a lógica de um procedimento, função ou operação sofisticados.
- Ver como objetos e componentes interagem para concluir um processo.
- Identificar oportunidades de otimização.
Abra este modelo para exibir um exemplo detalhado de um diagrama de sequência web, personalizável de acordo com seu caso de uso.
