Ejemplo de modelado de objetos de dominio
Esta plantilla funciona en los siguientes productos:
*Para los planes Team y Enterprise
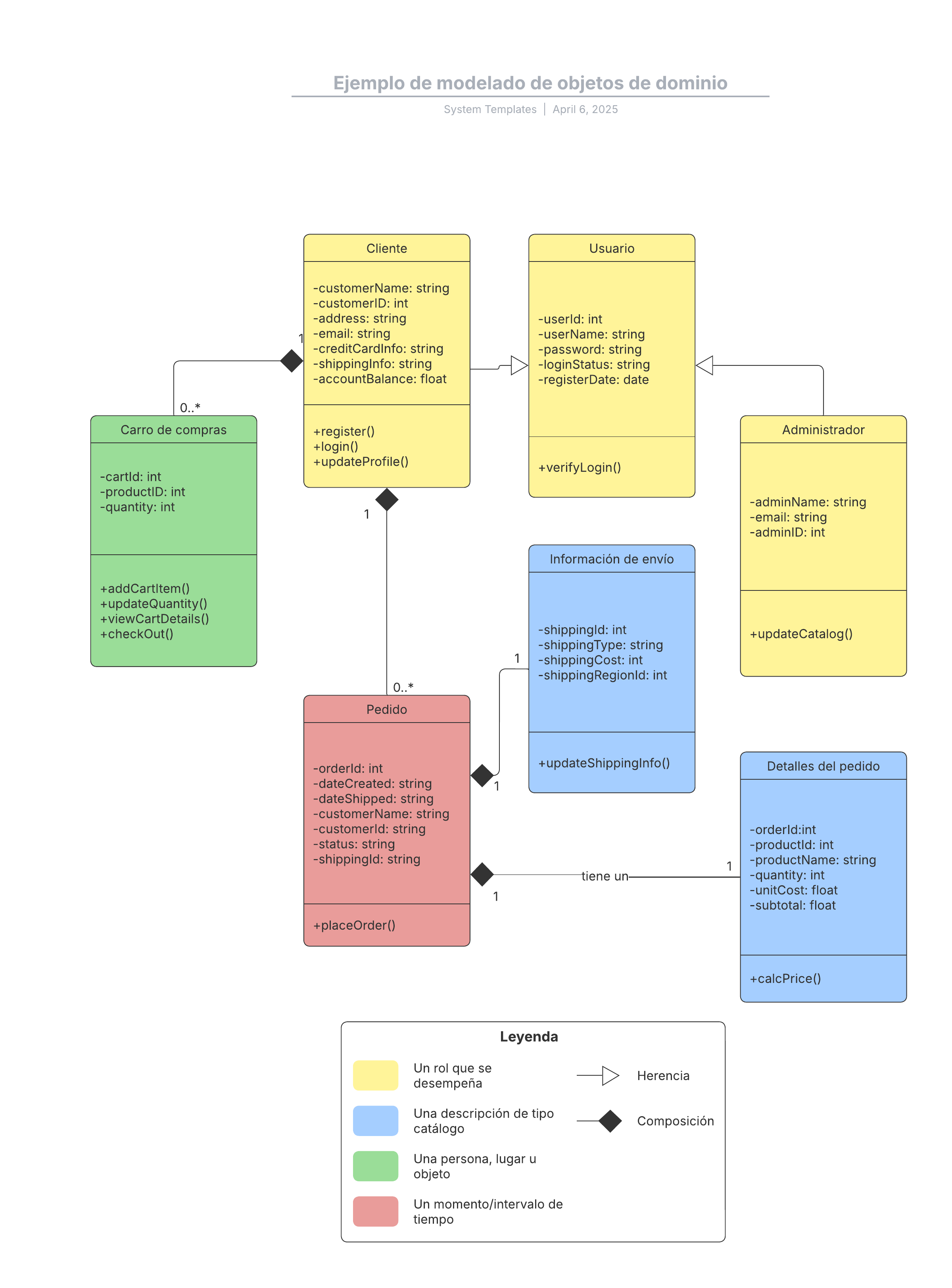
Esta plantilla de un ejemplo de modelado de objetos de dominio puede ayudarte a lograr lo siguiente:
- Usar diagramas de clases para describir los objetos de un dominio y las relaciones entre ellos.
- Ahorrar tiempo al permitirte saber qué función debes añadir para cada característica y al mantenerte actualizado.
- Descubrir rápidamente la dinámica del dominio del problema con clases de colores.
Abre esta plantilla para ver un ejemplo detallado de un modelo de objetos de dominio que puedes personalizar según tu caso de uso.
Plantillas relacionadas
Ejemplo de diagrama de secuencia web
Utilizado con:

Ir a la plantilla Ejemplo de diagrama de secuencia web
Ejemplo de diagrama de actividades con carriles
Utilizado con:

Ir a la plantilla Ejemplo de diagrama de actividades con carriles
Ejemplo de cadena de herramientas CI/CD
Utilizado con:

Ir a la plantilla Ejemplo de cadena de herramientas CI/CD