Esempio di diagramma di sequenza Web
Questo modello funziona sui seguenti prodotti:
*Per i piani Team e Aziendale
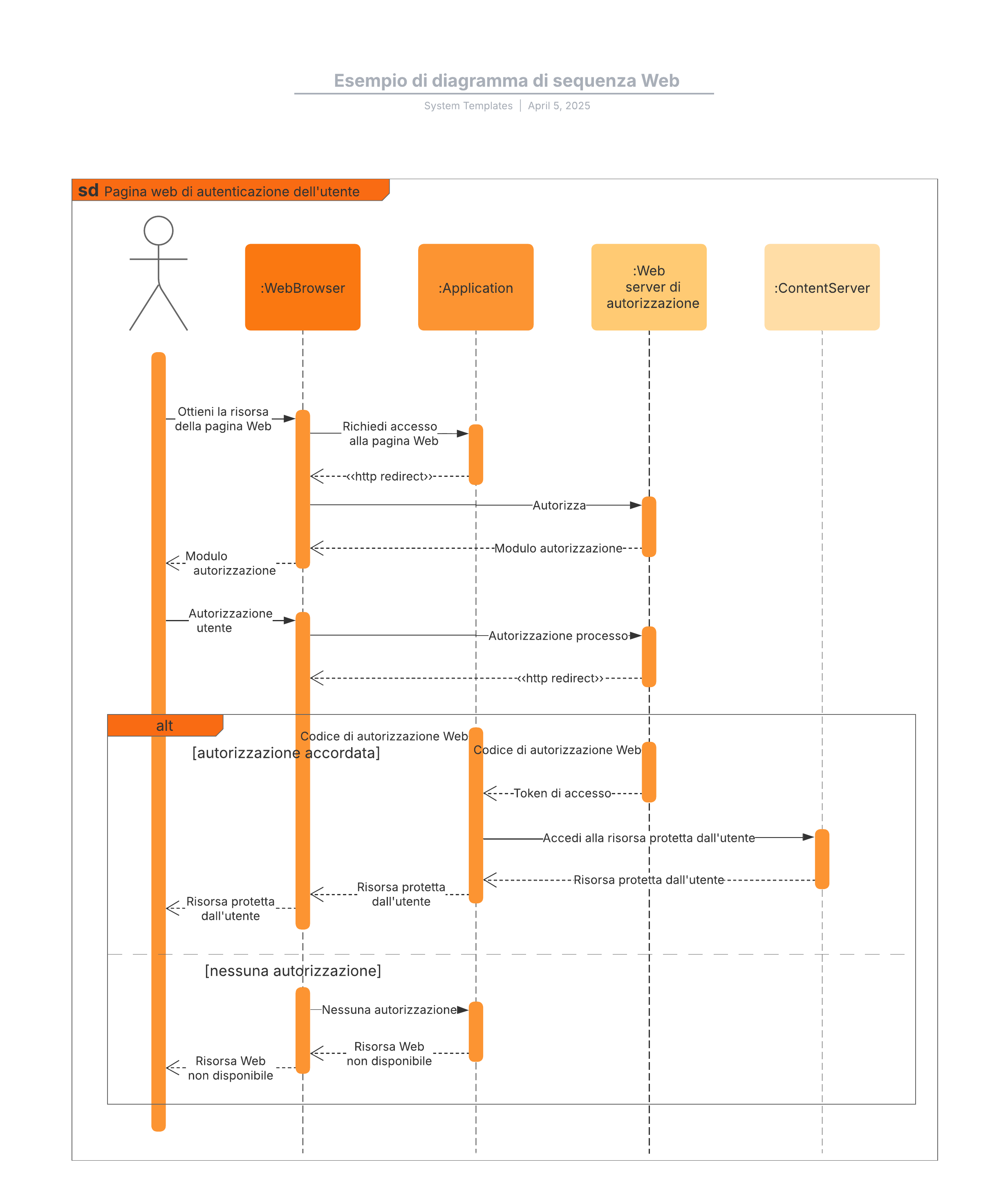
Questo modello di diagramma di sequenza può aiutarti a:
- Modellare la logica per una procedura, una funzione o un'operazione sofisticata.
- Osservare come oggetti e componenti interagiscono per completare un processo.
- Identificare le opportunità di ottimizzazione.
Apri questo modello per visualizzare un esempio dettagliato di un diagramma di sequenza, che puoi personalizzare in base al tuo caso d'uso.
Modelli correlati
Esempio di processo avanzato di ordine di lavoro IT per la definizione dei dipendenti
Usato con:

Vai al modello Esempio di processo avanzato di ordine di lavoro IT per la definizione dei dipendenti