Пример диаграммы последовательностей веб-страницы
Этот шаблон работает с следующими продуктами:
*Для тарифных планов Team и Enterprise
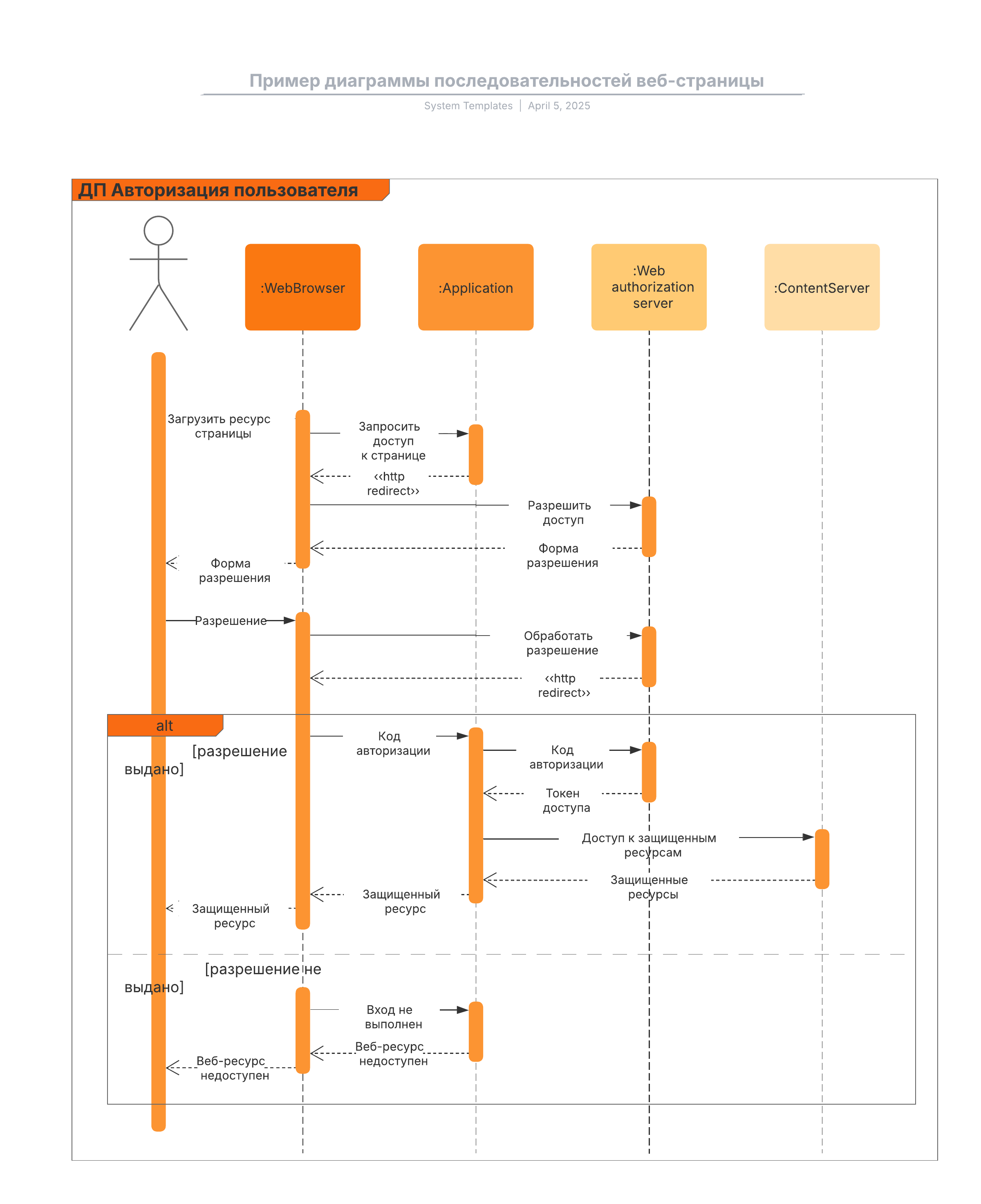
Наш шаблон диаграммы последовательностей веб-страницы поможет:
— смоделировать логику в основе сложной процедуры, функции или операции;
— проследить, как объекты и компоненты взаимодействуют между собой в ходе выполнения процесса;
— выявить возможности оптимизации.
Откройте шаблон, чтобы подробнее рассмотреть наш пример и настроить его под свой проект.
Похожие шаблоны
Пример архитектуры AWS с узлами Kubernetes
Используется с:

К шаблону Пример архитектуры AWS с узлами Kubernetes