Data flow diagram: Level 1
This template works on the following products:
*For Team and Enterprise plans
This level one data flow diagram template can help you:
- Map out the flow of information for any process/system.
- Visualize a high-level overview of the whole system/process.
- Share an overview with stakeholders and developers.
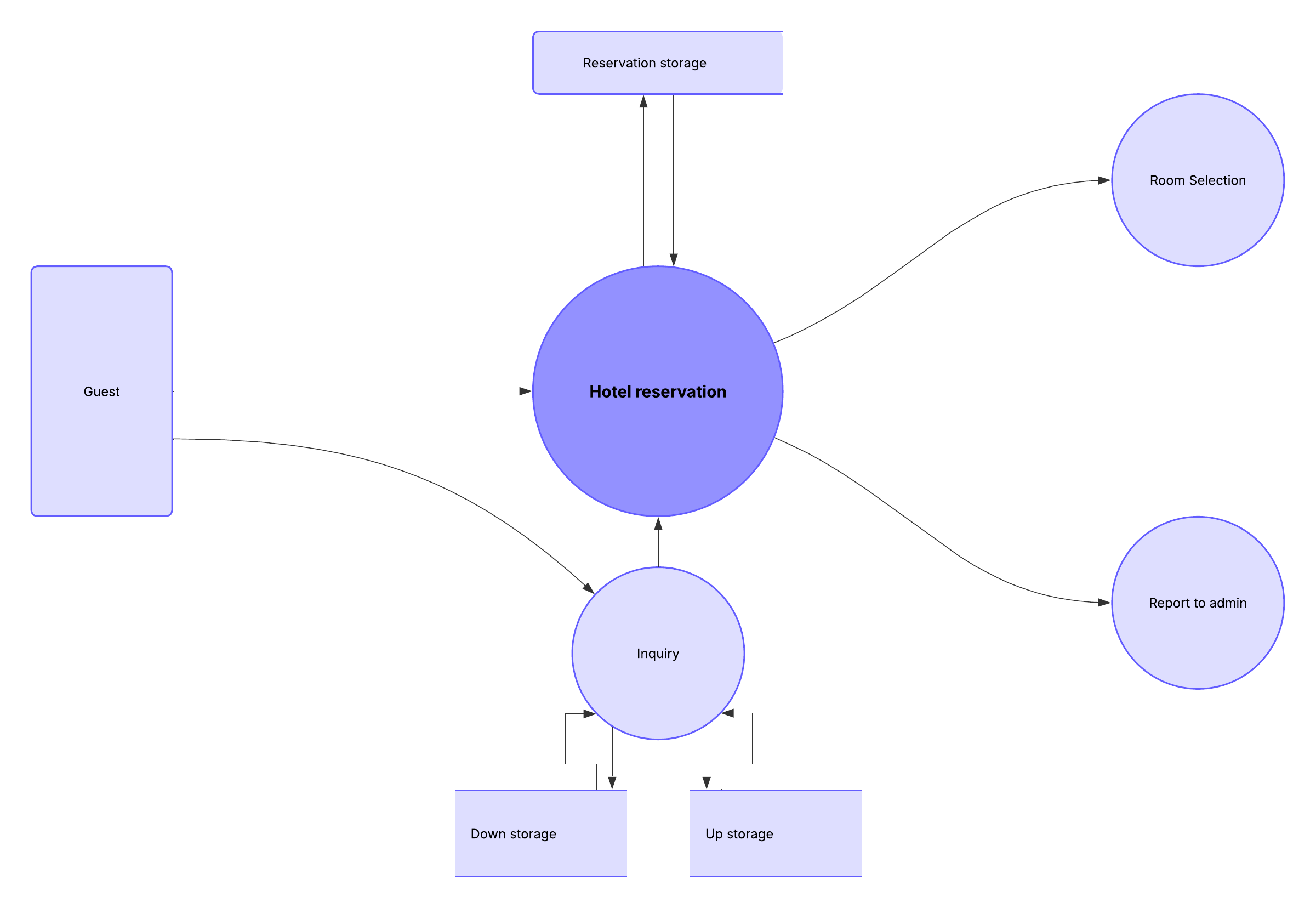
Open this template to view a level one data flow diagram example that you can customize to your use case.
What is the data flow diagram: level 1 template?
A data flow diagram (DFD) maps out the flow of information for a process or system using defined symbols such as rectangles, circles, arrows, and text. DFD levels are numbered based on how many details are needed. For example, a data flow diagram: level 1 provides more detailed breakout pieces than a level 0 DFD, but less than a level 2 DFD.
Benefits of using the data flow diagram: level 1 template
Use your DFD to highlight the main functions of a system in an organized visual that your entire team can understand. Easily conceptualize your incoming data flow, output data flows, and various processes within your system. Our free data flow diagram template is also highly customizable to your use case—you can create a polished, custom diagram in minutes.
How to use the data flow diagram: level 1 template in Lucidchart
Here’s a step-by-step guide to using our template.
- Add text to a shape by selecting it and typing your desired text.
- To format shapes, select one and click either “Shape Options,” “Fill Color,” or “Line Color” on the properties bar at the top of the canvas.
- Hover over a shape and click on any red circle to add a line, then drag it to the red circle on any other shape to connect them.
- Add text to a line by double-clicking the text or anywhere on the line, then typing your desired text.
- To format lines, click on a line and use the properties bar at the top of the canvas to change its thickness, color, and more.
- For more information about DFDs or Lucidchart, click on the tutorial buttons to the right of the document.
