Diagramas de flujo de datos: nivel 1
Esta plantilla funciona en los siguientes productos:
*Para los planes Team y Enterprise
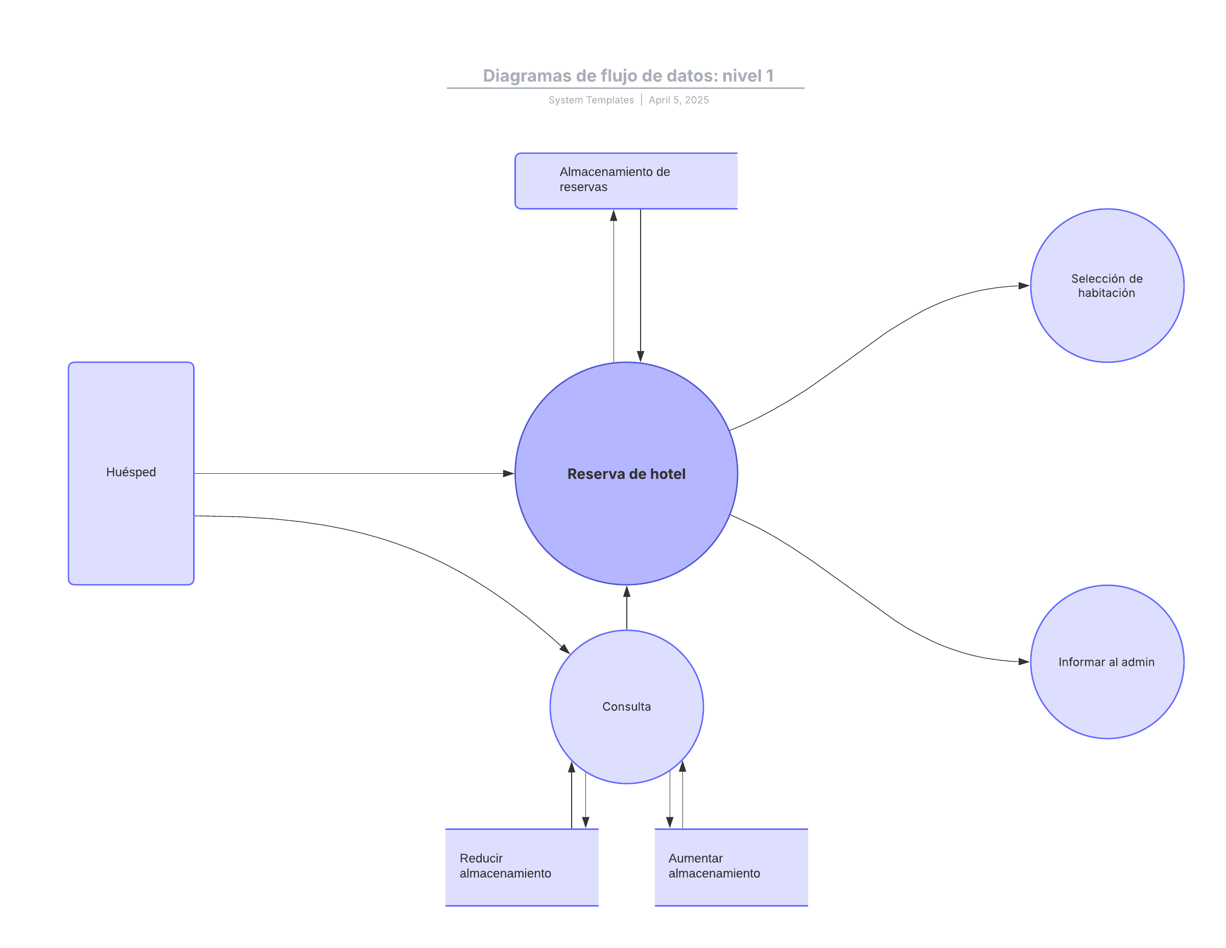
Esta plantilla de diagrama de flujo de datos de nivel 1 puede ayudarte a lograr lo siguiente:
- Trazar el flujo de información para cualquier proceso o sistema.
- Visualizar una descripción general de alto nivel de todo el sistema o proceso.
- Compartir esta descripción general con las partes interesadas y los desarrolladores.
Abre esta plantilla para ver un ejemplo de diagrama de flujo de datos de nivel uno que puedes personalizar según tu caso de uso.
Plantillas relacionadas
Ejemplo de diagrama de caso de uso para la aprobación de un préstamo
Utilizado con:

Ir a la plantilla Ejemplo de diagrama de caso de uso para la aprobación de un préstamo