Diagrama de fluxo de dados: nível 1
Este modelo funciona nos seguintes produtos:
*Para os planos Equipe e Corporativo
Este modelo de diagrama de fluxo de dados de nível 1 pode ajudá-lo a:
- Mapear o fluxo de informações de um processo ou sistema.
- Ter uma visão geral do sistema ou processo.
- Compartilhar uma visão geral com desenvolvedores e partes interessadas.
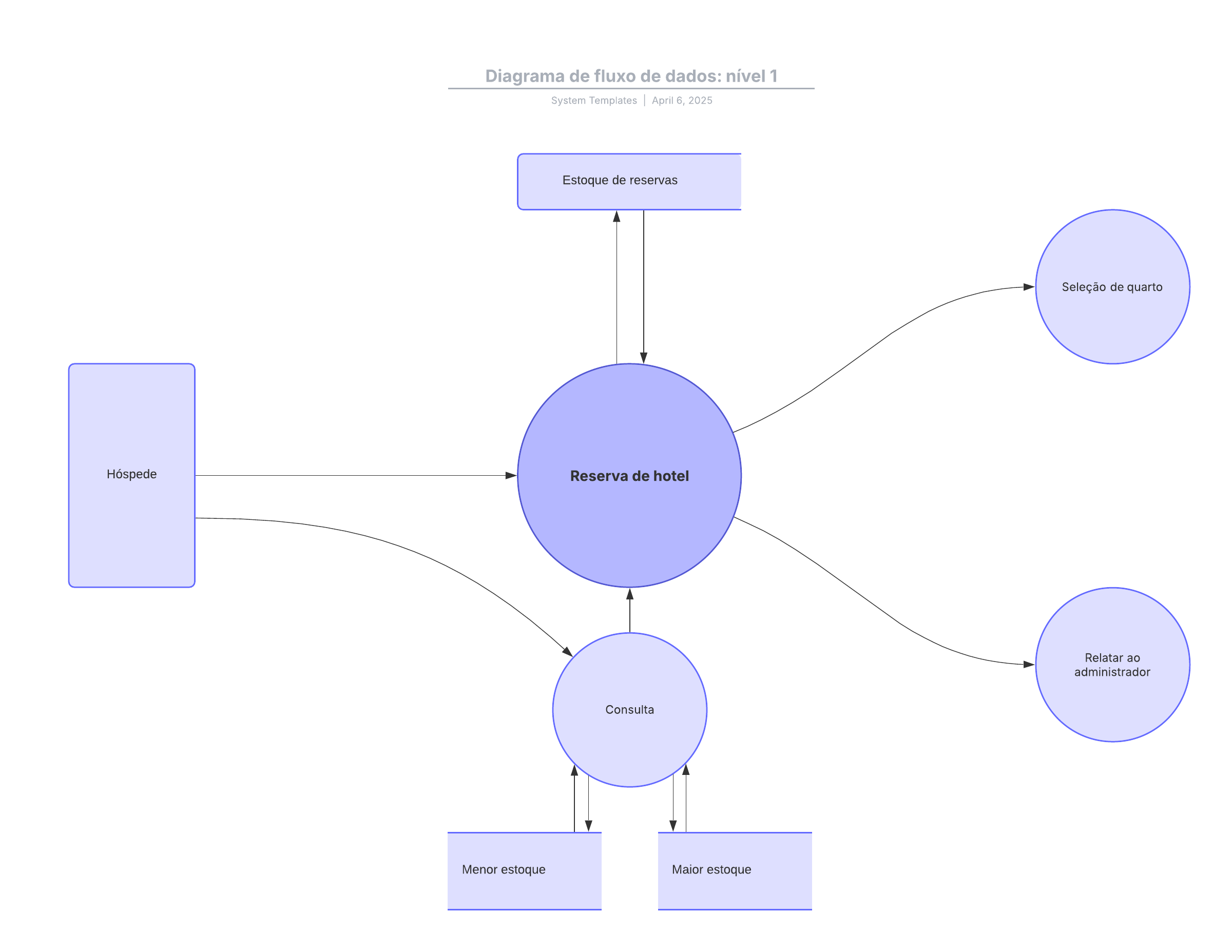
Abra este modelo para exibir um exemplo de diagrama de fluxo de dados de nível 1, personalizável de acordo com seu caso de uso.
Modelos relacionados
Aplicativo de n-níveis de várias regiões no Azure
Usado com:

Ir para o modelo Aplicativo de n-níveis de várias regiões no Azure
Exemplo de sistema de gerenciamento de configurações
Usado com:

Ir para o modelo Exemplo de sistema de gerenciamento de configurações