Voorbeeld van een UML-activiteitendiagram
Deze sjabloon werkt op de volgende producten:
*Voor Team- en Enterprise-abonnementen
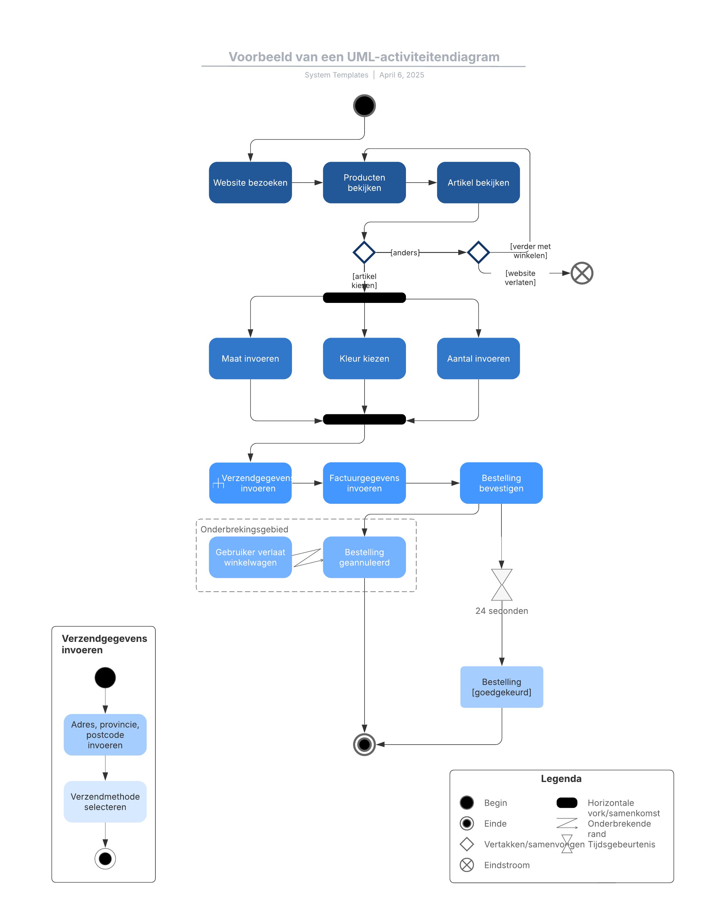
Met deze sjabloon voor een UML-activiteitendiagram kunt u:
-
Beschrijven wat er moet gebeuren in het gemodelleerde systeem.
-
Een bedrijfsproces of een werkstroom tussen gebruikers en het systeem illustreren.
-
Een proces vereenvoudigen door ingewikkelde use cases te verduidelijken.
Open deze sjabloon voor een gedetailleerd voorbeeld van een UML-activiteitendiagram dat u kunt aanpassen op uw use case.
Gerelateerde sjablonen
Voorbeeld van een DBMS ER-diagram (UML-notatie)
Gebruik met:

Ga naar het Voorbeeld van een DBMS ER-diagram (UML-notatie)-sjabloon