Esempio di diagramma di attività UML
Questo modello funziona sui seguenti prodotti:
*Per i piani Team e Aziendale
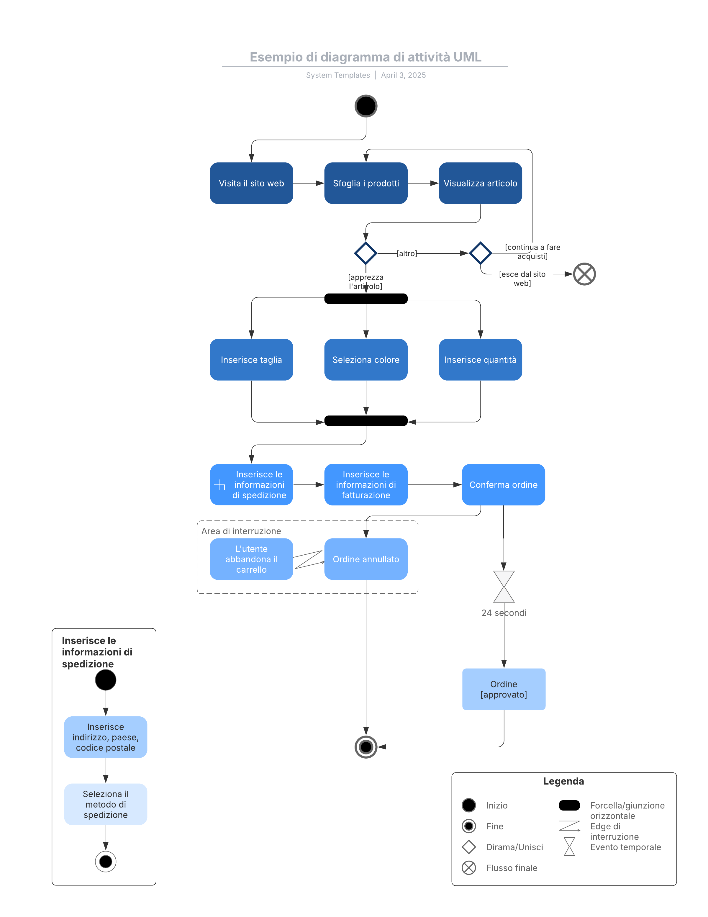
Questo modello di diagramma di attività UML può aiutarti a:
-
Descrivere cosa accade nel sistema sottoposto a modellazione.
-
Illustrare un processo aziendale o un flusso di lavoro tra gli utenti e il sistema.
-
Migliorare qualsiasi processo chiarendo i casi d'uso complicati.
Apri questo modello per visualizzare l'esempio dettagliato di un diagramma di attività UML, che puoi personalizzare in base al tuo caso d'uso.
Modelli correlati
Esempio di modellazione oggetti di dominio
Usato con:

Vai al modello Esempio di modellazione oggetti di dominio
Esempio di diagramma di flusso dei dati (fisico)
Usato con:

Vai al modello Esempio di diagramma di flusso dei dati (fisico)