UML-Aktivitätsdiagramm - Beispiel
Diese Vorlage funktioniert mit den folgenden Produkten:
*Für Team- und Enterprise-Pläne
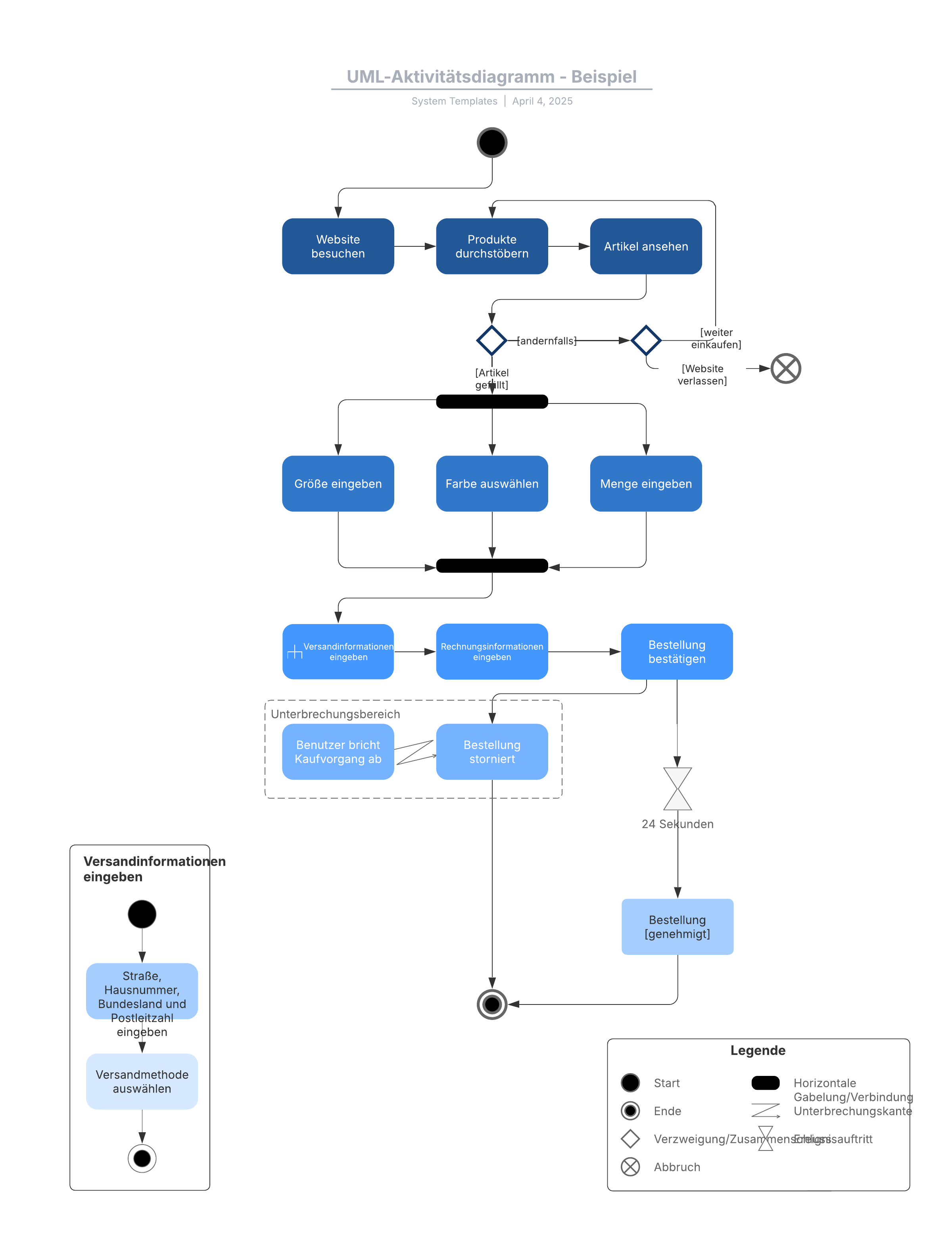
Mit dieser Vorlage für ein UML-Aktivitätsdiagramm können Sie:
– Beschreiben, was im modellierten System geschehen muss;
– Geschäftsprozesse oder Workflows zwischen Benutzern und dem System darstellen;
– Prozesse durch die verständliche Erläuterung komplizierter Anwendungsfälle optimieren.
Öffnen Sie diese Vorlage, um ein detailliertes Beispiel für ein UML-Aktivitätsdiagramm anzuzeigen, das Sie an Ihren Anwendungsfall anpassen können.
