Exemplo de diagrama de atividade UML
Este modelo funciona nos seguintes produtos:
*Para os planos Equipe e Corporativo
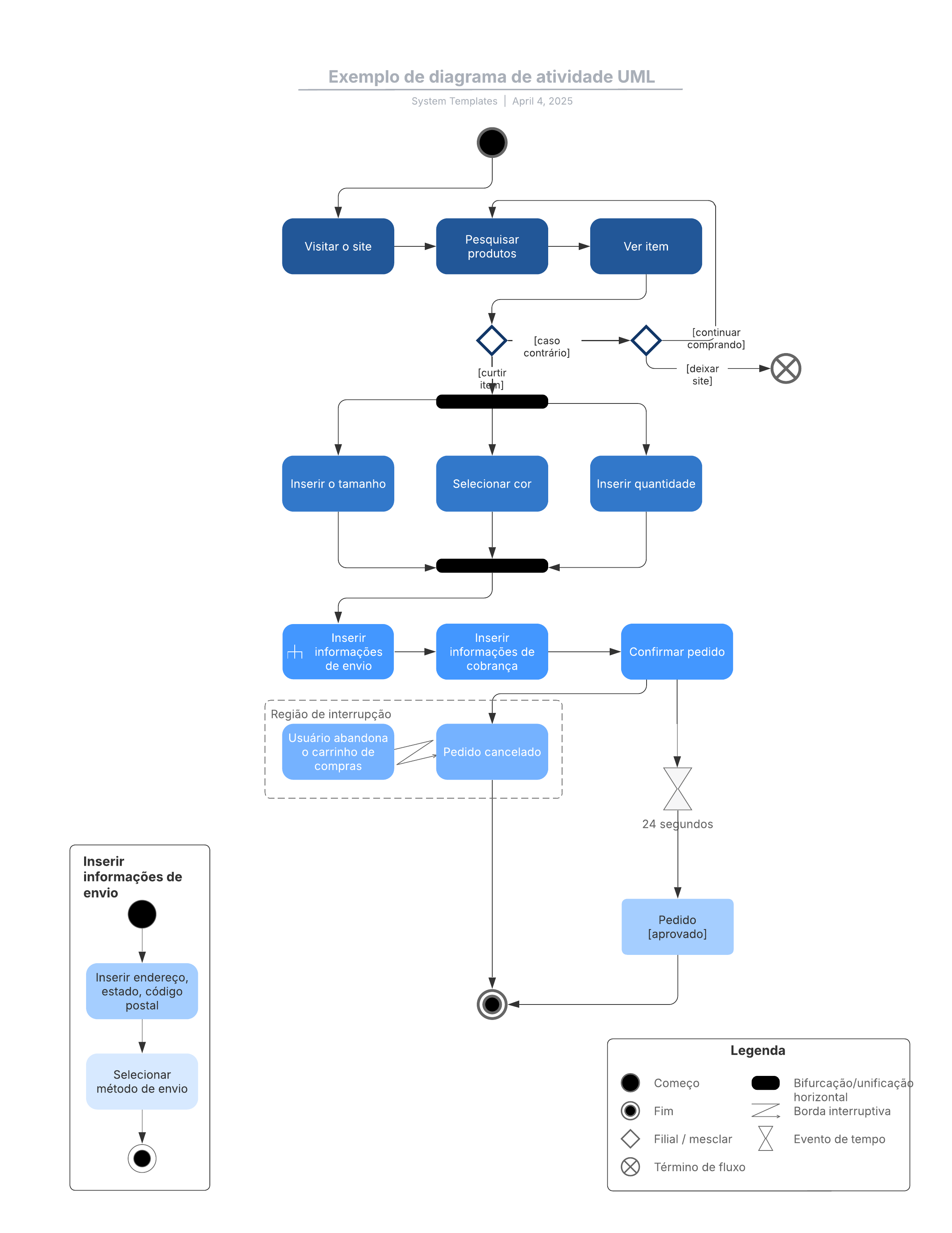
Este modelo de diagrama de atividades UML pode ajudá-lo a:
-
Descrever o que deve acontecer no sistema modelado.
-
Mostrar um processo de negócios ou fluxo de trabalho entre usuários e o sistema.
-
Melhorar qualquer processo ao esclarecer casos de uso complexos.
Abra este modelo para exibir um exemplo detalhado de um diagrama de atividades UML, personalizável de acordo com seu caso de uso.
Modelos relacionados
Exemplo de diagrama de máquina de estados UML
Usado com:

Ir para o modelo Exemplo de diagrama de máquina de estados UML
Exemplo de diagrama de implementação UML
Usado com:

Ir para o modelo Exemplo de diagrama de implementação UML
Exemplo de diagrama de componentes de software
Usado com:

Ir para o modelo Exemplo de diagrama de componentes de software