Esempio di diagramma di stato UML
Questo modello funziona sui seguenti prodotti:
*Per i piani Team e Aziendale
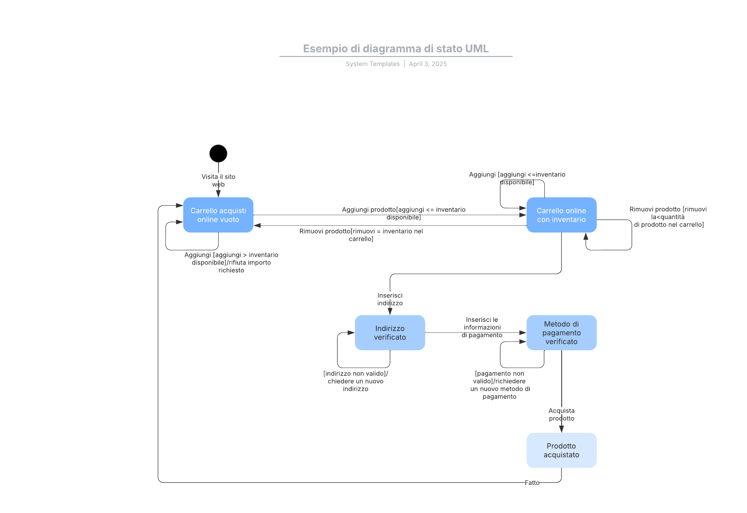
Questo modello di diagramma a stati UML può aiutarti a:
- Mostrare i possibili stati di un oggetto.
- Visualizzare gli eventi che innescano un cambiamento di stato di un oggetto.
- Identificare le condizioni di guardia.
Apri questo modello per visualizzare l'esempio dettagliato di un diagramma di stato UML, che puoi personalizzare in base al tuo caso d'uso.
Modelli correlati
Esempio di diagramma di classe UML del carrello acquisti online
Usato con:

Vai al modello Esempio di diagramma di classe UML del carrello acquisti online
Diagramma delle classi con notazione UML
Usato con:

Vai al modello Diagramma delle classi con notazione UML