Exemplo de diagrama de estados UML
Este modelo funciona nos seguintes produtos:
*Para os planos Equipe e Corporativo
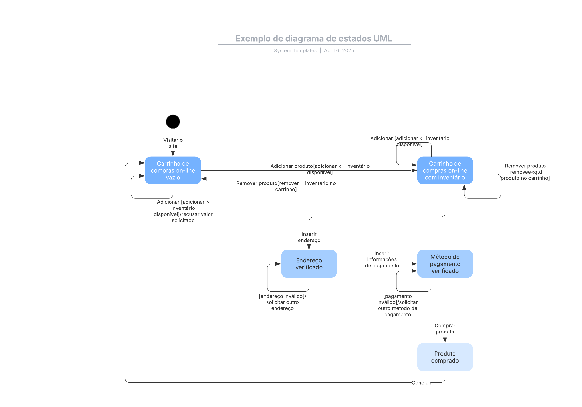
Este modelo de diagrama de estados UML pode ajudá-lo a:
- Mostrar os possíveis estados do objeto.- Visualizar os eventos que acionam uma alteração nos estados de objetos.
- Identificar as condições de guarda.
Abra este modelo para exibir um exemplo detalhado de um diagrama de estados UML, personalizável de acordo com seu caso de uso.
Modelos relacionados
Exemplo de diagrama ER DBMS (notação UML)
Usado com:

Ir para o modelo Exemplo de diagrama ER DBMS (notação UML)