Voorbeeld beslisboom met gegevens
Deze sjabloon werkt op de volgende producten:
*Voor Team- en Enterprise-abonnementen
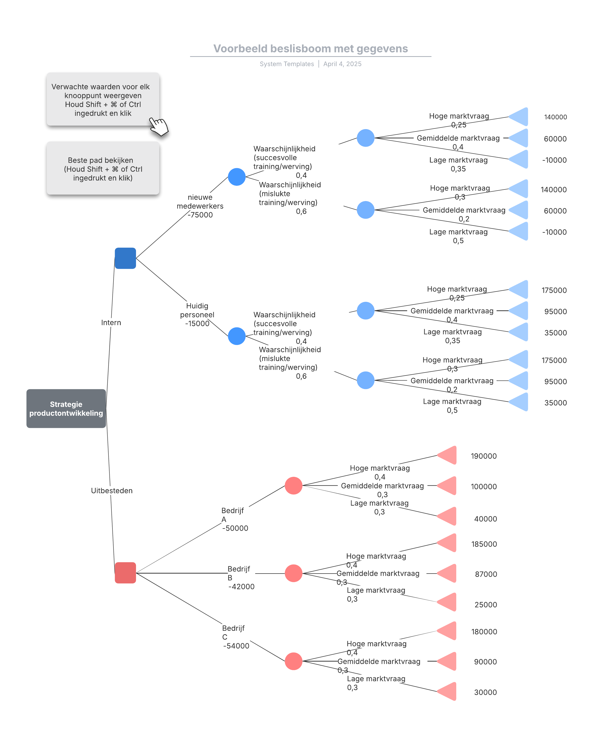
Met dit voorbeeldsjabloon van een beslisboom met gegevens kunt u:
- de mogelijke uitkomsten van een reeks gerelateerde keuzes in kaart brengen,
- bepaalde opties tegen elkaar afwegen op basis van kosten, kansen en voordelen, en
- gegevens koppelen om uw informatie snel visueel weer te geven.
Open dit sjabloon voor een gedetailleerd voorbeeld van een beslisboom met gegevens die u aan uw eigen use case kunt aanpassen.
