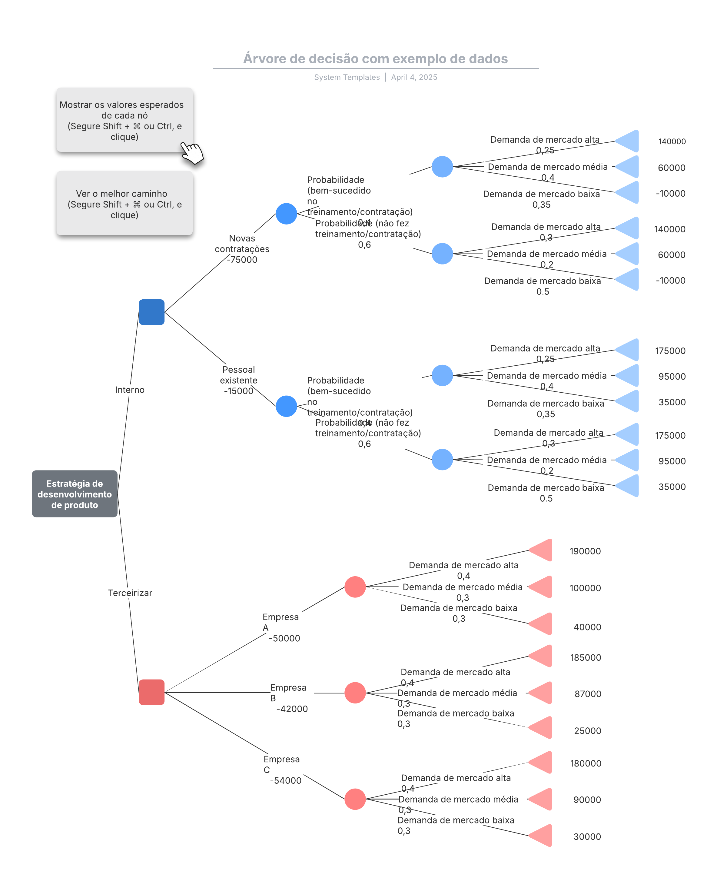
Árvore de decisão com exemplo de dados
Este modelo funciona nos seguintes produtos:
*Para os planos Equipe e Corporativo
Este exemplo de modelo de árvore de decisão com dados pode ajudá-lo a:
- Mapear possíveis resultados para uma série de escolhas relacionadas.
- Comparar possíveis ações com base em seus custos, probabilidade e benefícios.
- Usar a vinculação de dados para visualizar suas informações rapidamente.
Abra este modelo para exibir um exemplo detalhado de uma árvore de decisão com dados, personalizável de acordo com seu caso de uso.
