Entscheidungsbaum mit Daten – Beispiel
Diese Vorlage funktioniert mit den folgenden Produkten:
*Für Team- und Enterprise-Pläne
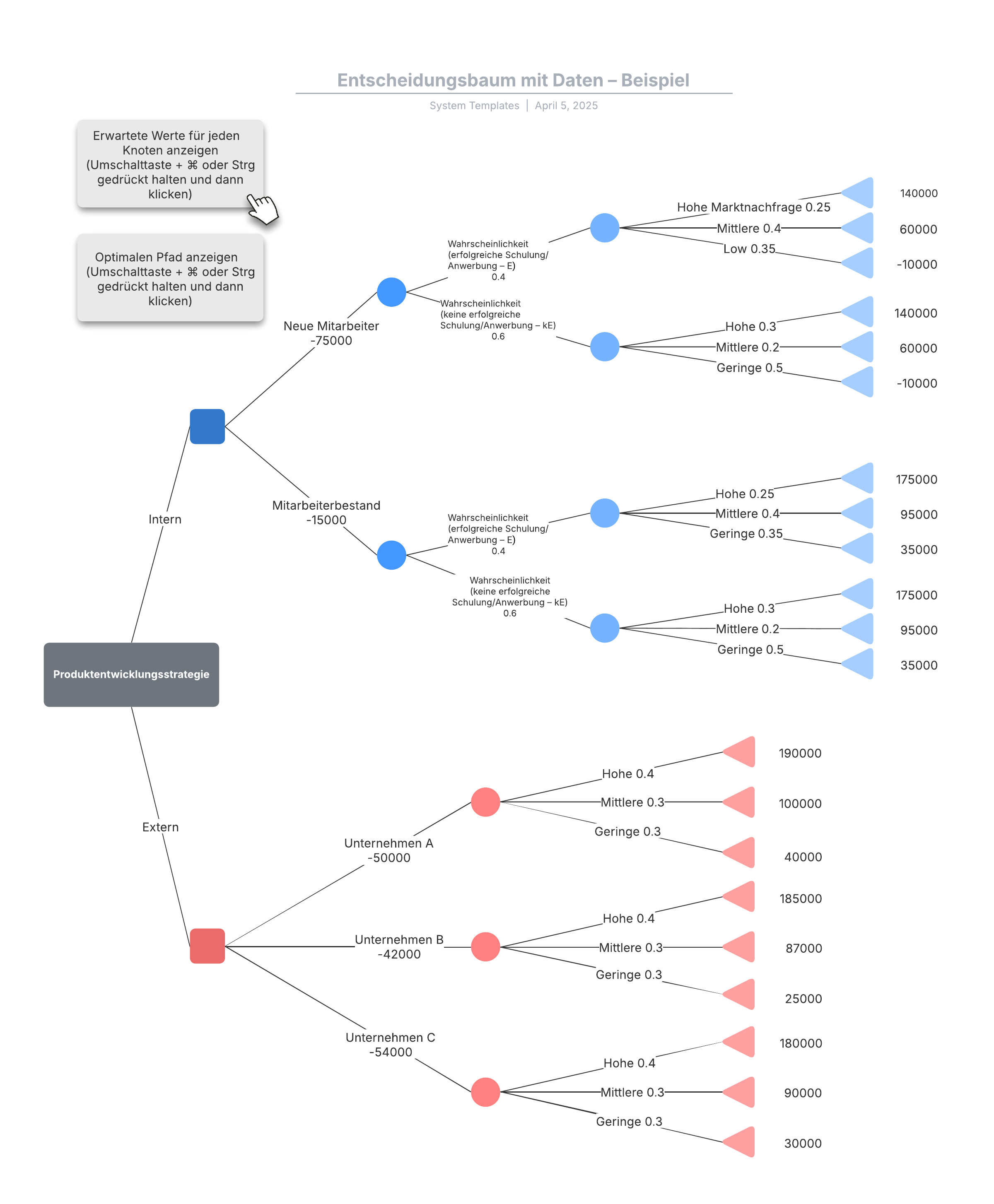
Mit dieser Beispielvorlage für ein Entscheidungsbaum-Diagramm mit Daten können Sie:
- die möglichen Ergebnisse/Auswirkungen einer Reihe zusammenhängender Entscheidungen darstellen;
- verschiedene Handlungsoptionen im Hinblick auf Kosten, Wahrscheinlichkeit und Vorteile gegenüberstellen;
- Informationen durch Datenverknüpfung schnell visualisieren.
Durch Öffnen dieser Vorlage wird ein detailliertes Beispiel für ein Entscheidungsbaum-Diagramm mit Daten angezeigt, das Sie an Ihren Anwendungsfall anpassen können.
