Albero decisionale con esempio di dati
Questo modello funziona sui seguenti prodotti:
*Per i piani Team e Aziendale
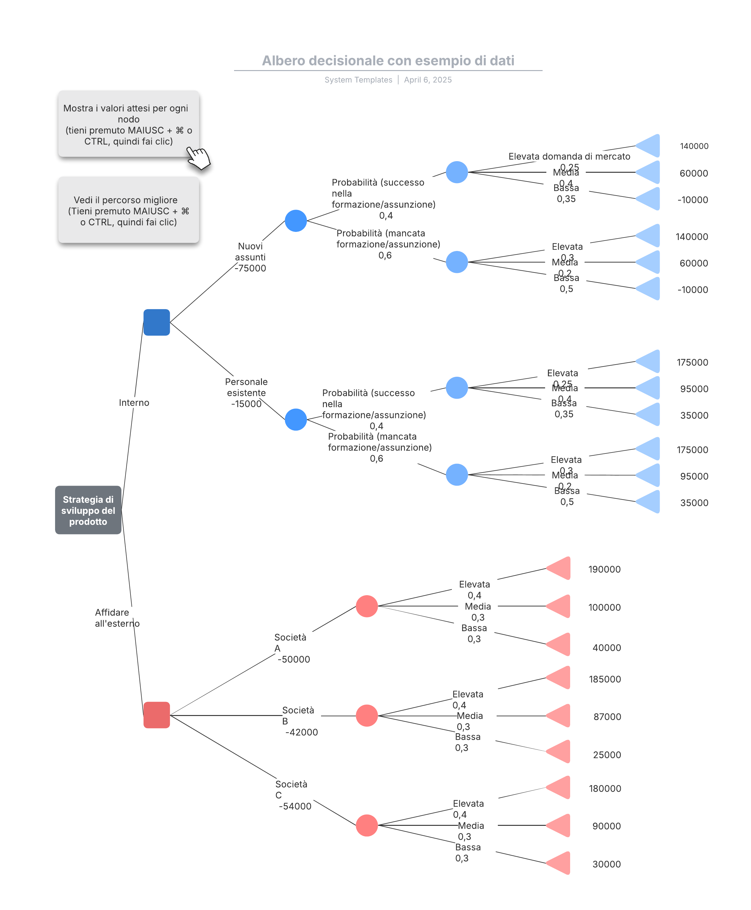
Questo modello di albero decisionale con esempio di dati può aiutarti a:
- Mappare i possibili risultati per una serie di scelte correlate.
- Confrontare le possibili azioni in base ai loro costi, probabilità e benefici.
- Utilizzare il collegamento dei dati per visualizzare rapidamente le informazioni.
Apri questo modello per visualizzare un esempio dettagliato di un albero decisionale con dati, che puoi personalizzare in base al tuo caso d'uso.
Modelli correlati
Esempio di analisi della catena del valore
Usato con:

Vai al modello Esempio di analisi della catena del valore