Esempio di modellazione oggetti di dominio
Questo modello funziona sui seguenti prodotti:
*Per i piani Team e Aziendale
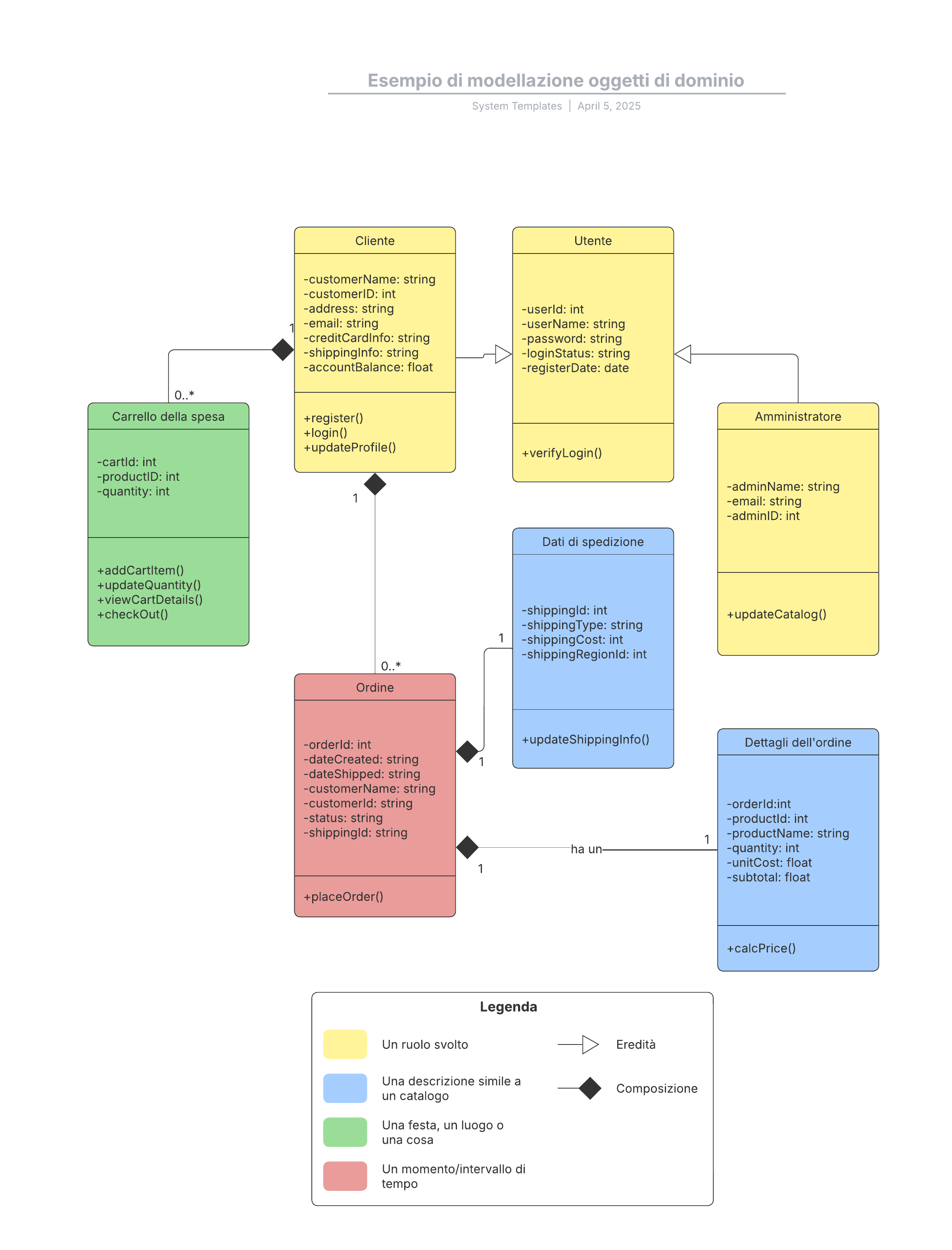
Questo modello di esempio di modellazione di oggetti di dominio può aiutarti a:
- Utilizzare diagrammi di classe per descrivere gli oggetti in un dominio e le relazioni tra di essi.
- Risparmiare tempo informandoti riguardo alla funzione da aggiungere per ogni funzione e tenendoti aggiornato.
- Scoprire rapidamente le dinamiche di un dominio problematico usando le classi colorate.
Apri questo modello per visualizzare l'esempio dettagliato di un modello di oggetti di dominio, che puoi personalizzare in base al tuo caso d'uso.
Modelli correlati
Diagramma di flusso dei dati: livello 0
Usato con:

Vai al modello Diagramma di flusso dei dati: livello 0