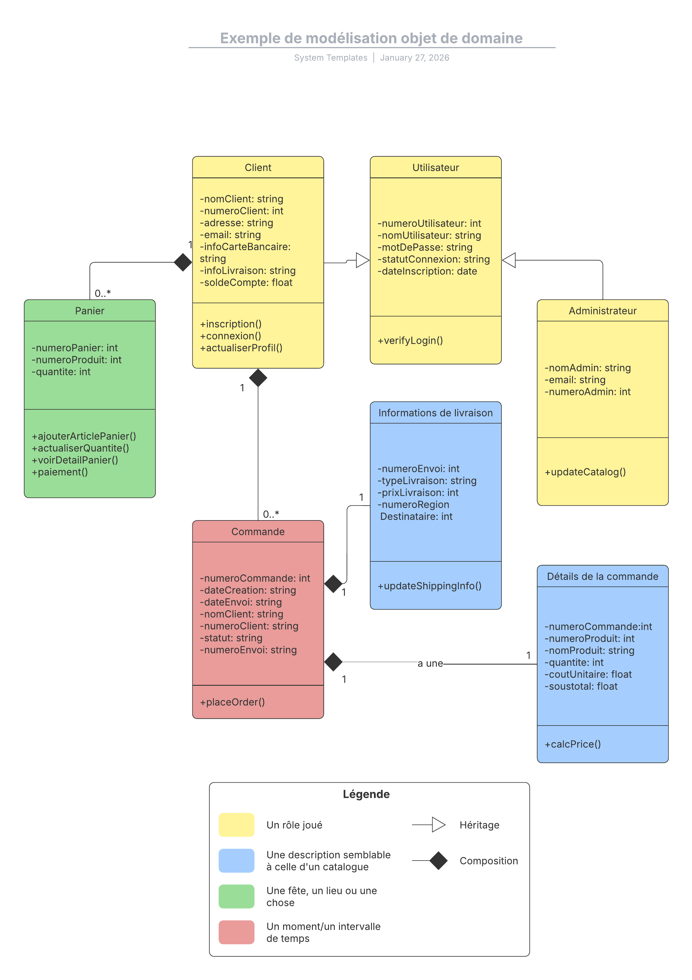
Exemple de diagramme de classes de modèle de domaine
Ce modèle fonctionne sur les produits suivants :
*Pour les forfaits Équipe et Entreprise
Cet exemple de modélisation objet de domaine peut vous aider à :
- utiliser des diagrammes de classe pour décrire les objets d'un domaine et leurs associations ;
- gagner du temps en vous indiquant quelle fonction ajouter pour chaque élément et en vous permettant de rester sur la bonne voie ;
- identifier rapidement la dynamique d'un domaine problématique en différenciant les classes à l'aide de codes couleur.
Ouvrez ce modèle pour visualiser un exemple détaillé de modélisation objet de domaine, à personnaliser selon votre cas d'utilisation.
