Problem management process flow
This template works on the following products:
*For Team and Enterprise plans
This problem management process flow template can help you:
- Find and fix the causes of events and incidents.
- Set up new activities to find and prevent future problems and incidents.
- Create a known error record for more efficient diagnosis in the future.
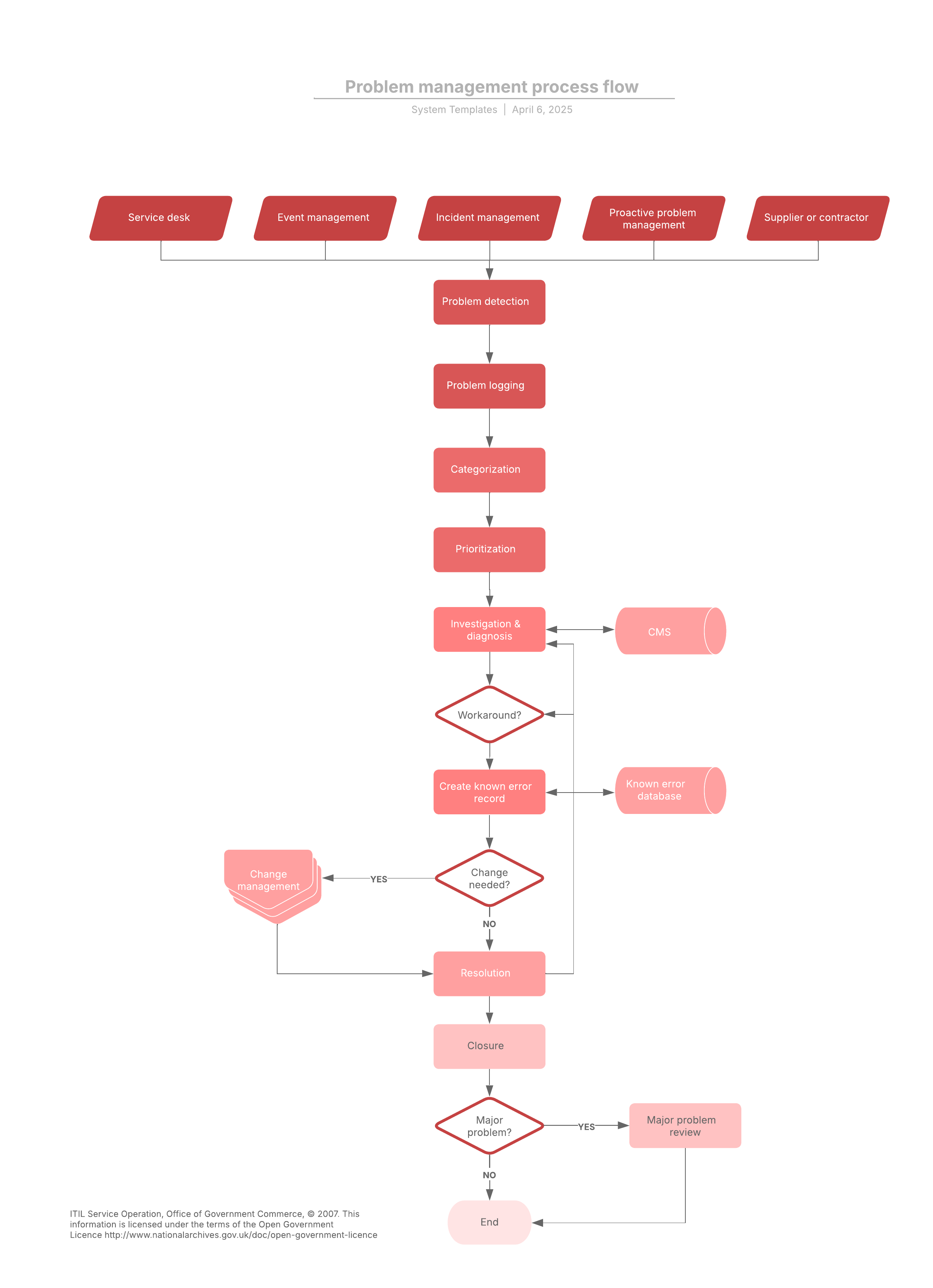
Open this template to view a detailed example of a problem management process flow that you can customize to your use case.
Streamline problem management with problem management process flow
Technology is a great convenience that enables us to accomplish many tasks, but these advantages are irrelevant when our technology has problems. Fortunately, when your IT team has a deliberately planned problem management process flow, technology issues can be fixed quickly.
With Lucidchart, you can use a process flow template to help you visualize and better describe your IT problem management process. Define and delegate user roles, such as problem manager, problem coordinator, and problem analyst. Plus, identify and fix issues with your current process while creating activities to prevent future problems.
The problem management process flow template can help you better collaborate with your team. Whether you work remotely or in the same office, you can get feedback and fine-tune your problem management process together in real time. You can also easily share it with relevant stakeholders to keep everyone aligned.
Use the problem management process flow template in Lucidchart
Once you’ve added the template to your Lucidchart workspace, you can edit it to fit your current process for problem management. You can:
- Add and format custom shapes
- Add and format lines
- Add or change text
- Import data
Map out your problem management process flow or collaborate with your team. You can easily share the template through handy integrations with Zoom, Slack, and Microsoft Teams. Collaborators and other stakeholders can then leave comments or questions with sticky notes, comments, or the chat feature.
Perfecting a problem management process can be tricky, but with the help of this template, you’ll have a useful and versatile tool that will help you do just that.
Related templates
Health Cloud Intelligent Sales Data Model
Used with:

Go to Health Cloud Intelligent Sales Data Model template