Flujo de proceso para gestión de problemas
Esta plantilla funciona en los siguientes productos:
*Para los planes Team y Enterprise
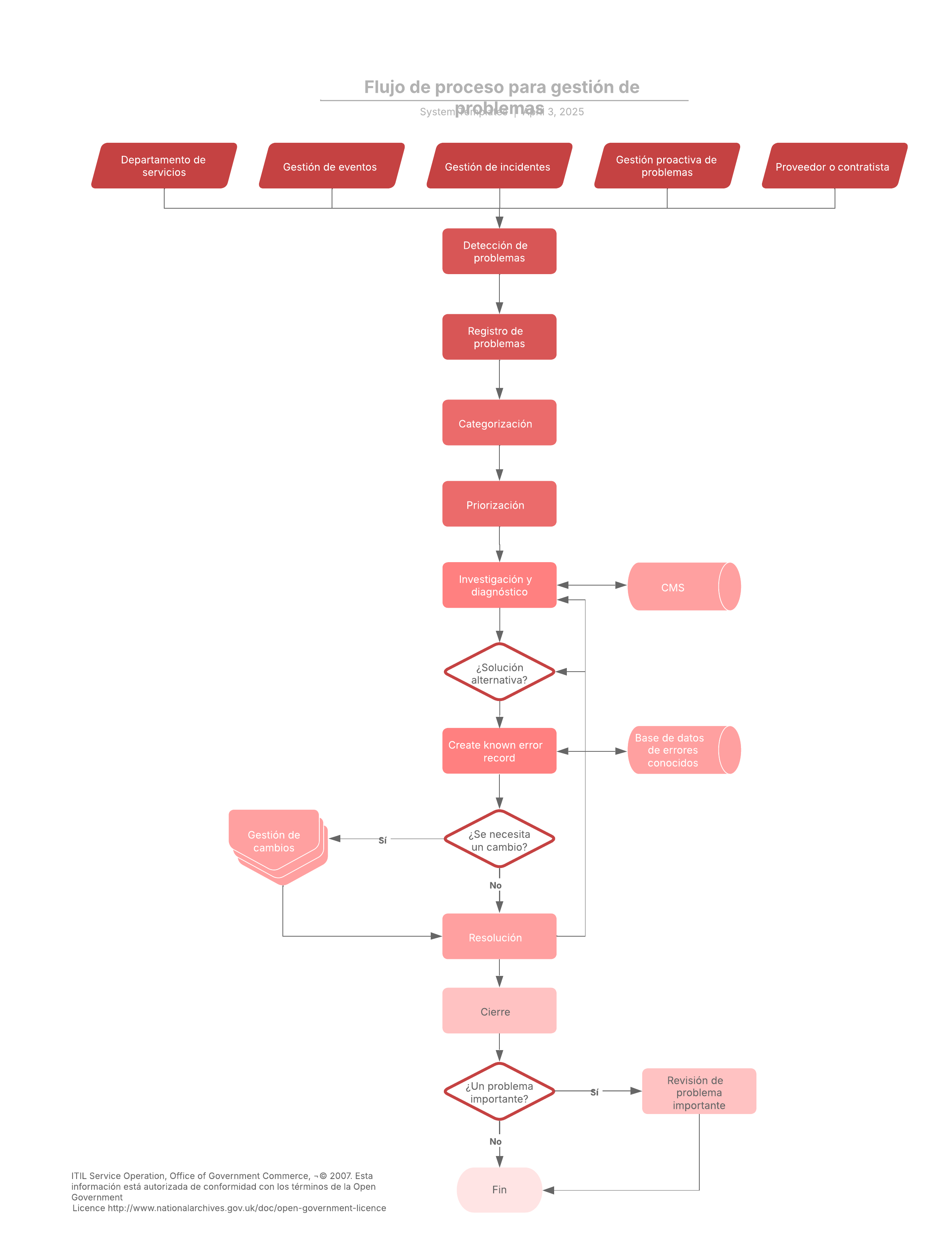
Esta plantilla de flujo de proceso para gestión de problemas puede ayudarle a:
- Encontrar y corregir las causas de los eventos e incidentes.
- Establecer nuevas actividades para encontrar y prevenir futuros problemas e incidentes.
- Crear un registro de errores conocidos para un diagnóstico más eficiente en el futuro.
Abre esta plantilla para ver un ejemplo detallado de un flujo de proceso para gestión de problemas, la cual puedes personalizar según tu caso de uso.
Plantillas relacionadas
Ejemplo de diagrama de implementación UML
Utilizado con:

Ir a la plantilla Ejemplo de diagrama de implementación UML
Ejemplo de cadena de herramientas y flujo de proceso de DevOps
Utilizado con:

Ir a la plantilla Ejemplo de cadena de herramientas y flujo de proceso de DevOps