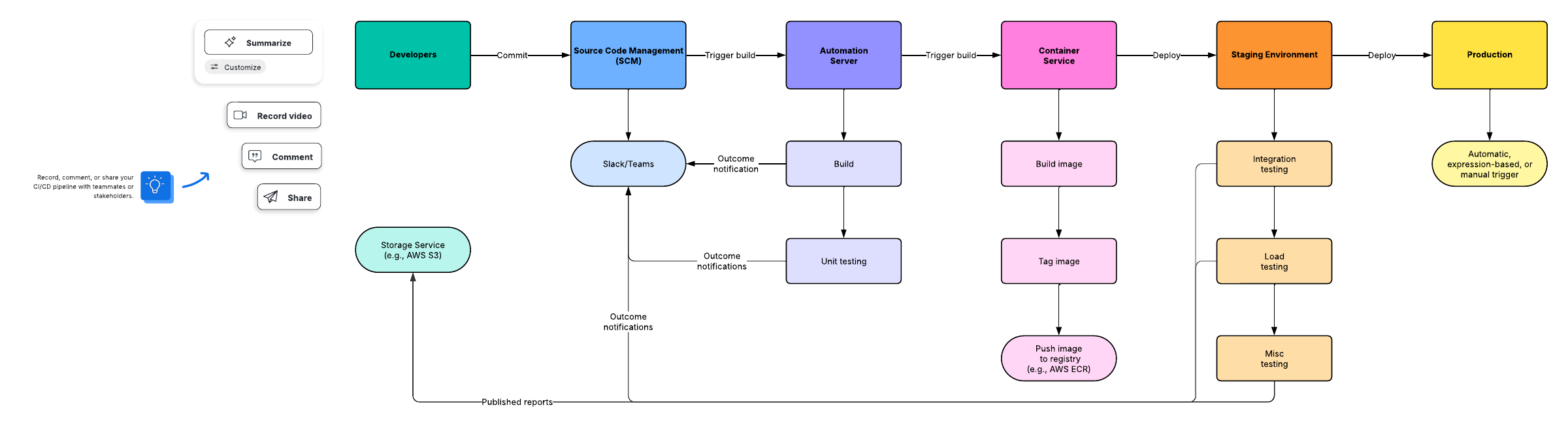
CI/CD pipeline example
This template works on the following products:
*For Team and Enterprise plans
This CI/CD pipeline template can help you:
- Visualize and document the deployable unit path in your software delivery process.
- Identify potential pipeline improvements.
- Plan a new pipeline and/or changes to your existing pipeline.
Open this template to view a CI/CD pipeline example that you can customize to your use case.
Related templates
Industries Process Compliance Navigator Data Model
Used with:

Go to Industries Process Compliance Navigator Data Model template
Request for change workflow and key interfaces to configuration management
Used with:

Go to Request for change workflow and key interfaces to configuration management template