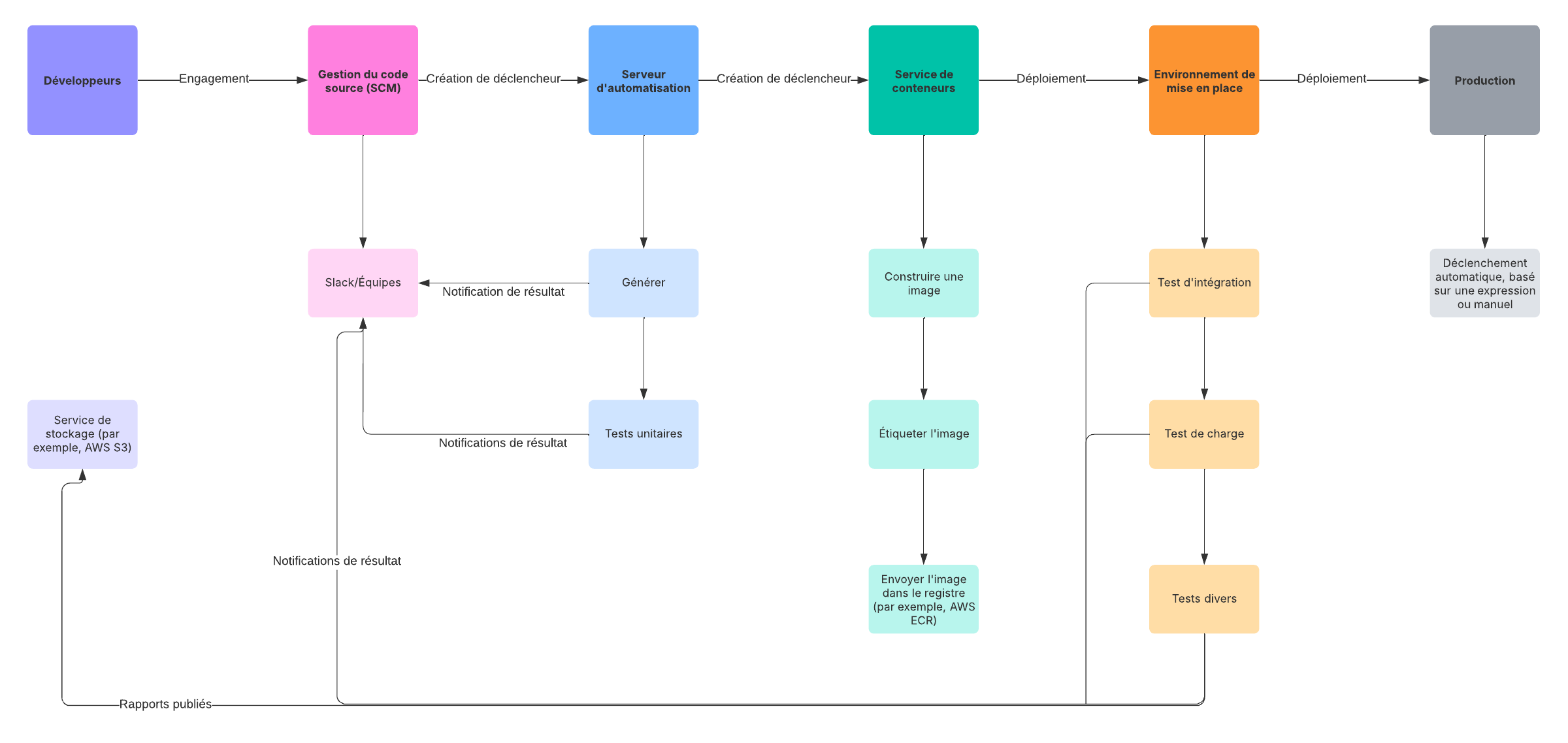
Exemple de pipeline CI/CD
Ce modèle fonctionne sur les produits suivants :
*Pour les forfaits Équipe et Entreprise
Ce modèle de pipeline CI/CD peut vous aider à :
- visualiser et documenter le chemin de l’unité déployable dans votre processus de livraison de logiciels ;
- identifier les améliorations potentielles du pipeline ;
- planifier un nouveau pipeline et/ou des modifications à apporter à votre pipeline existant.
Ouvrez ce modèle pour voir un exemple de pipeline CI/CD que vous pouvez personnaliser selon votre cas d’utilisation.
Modèles connexes
Flux structurel d'application Web AWS
Utilisé avec:

Accéder au modèle Flux structurel d'application Web AWS
Exemple de diagramme EA pour SGBD (notation UML)
Utilisé avec:

Accéder au modèle Exemple de diagramme EA pour SGBD (notation UML)