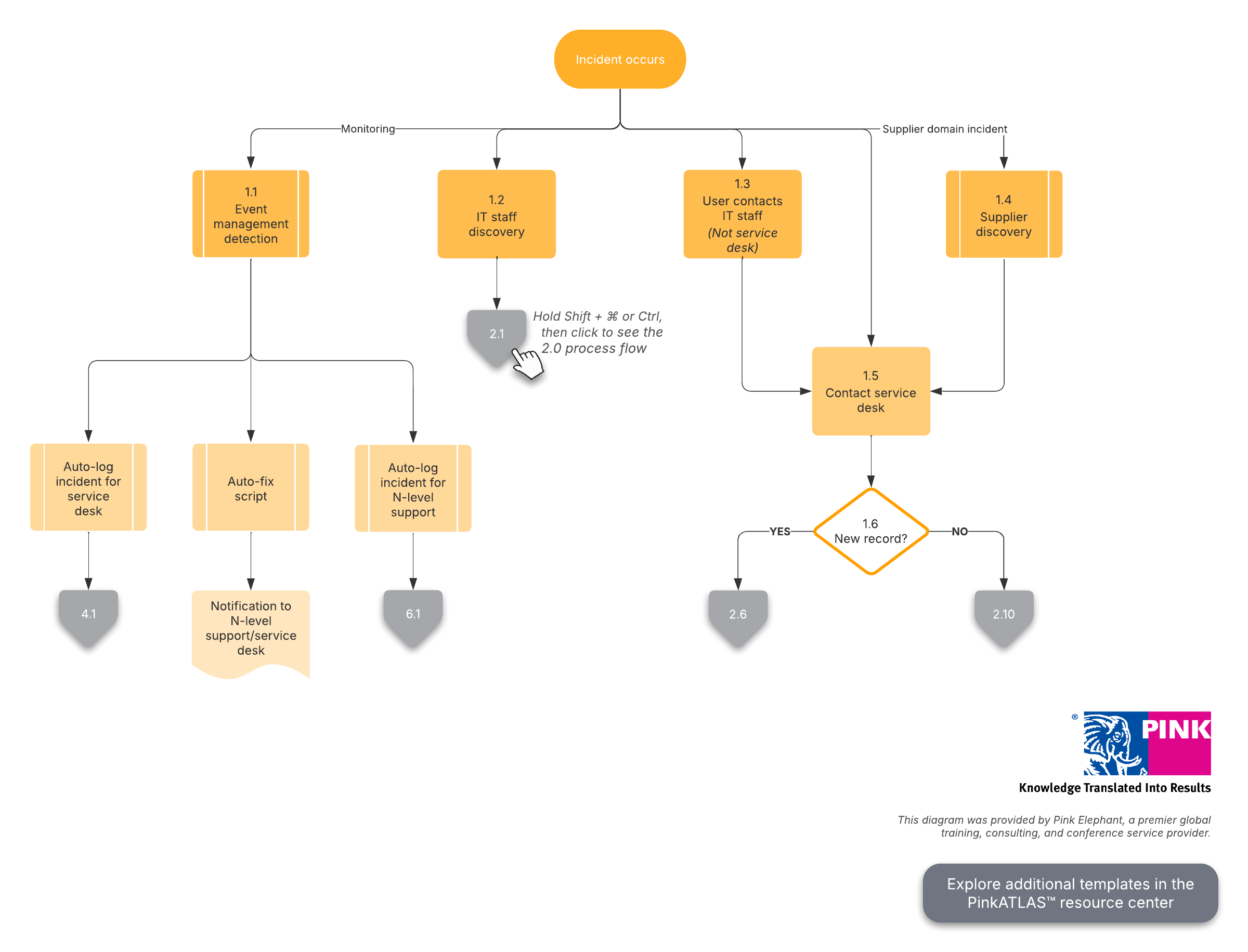
1.0 Incident identification
This template works on the following products:
*For all Lucid plan types
This incident identification process flow template by Pink Elephant can help you:
- Visualize detailed procedures for an incident identifitcation process flow.
- Implement incident management best practices from a premier ITIL/ITSM consulting firm.
- Easily share your diagrams and collaborate with others in Lucidchart.
Open this template to view a detailed example of an incident identification process flow that you can customize to your use case.
