Пример диаграммы активности с разделительными дорожками
Этот шаблон работает с следующими продуктами:
*Для тарифных планов Team и Enterprise
Этот шаблон поможет вам:
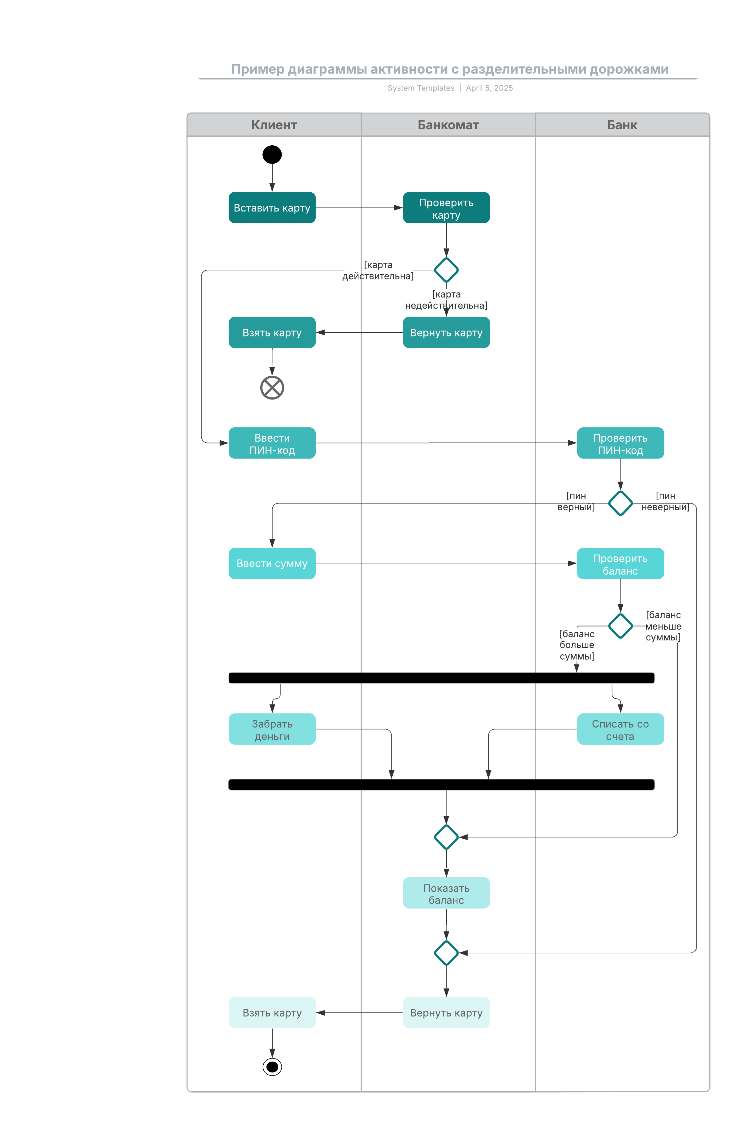
— схематично показать, какую функцию несут отдельные действия и как протекает общий поток активности в бизнес-процессе или программной системе;
— научиться работать с плавательными дорожками, чтобы разграничить разные виды активности и четко представить, кто отвечает за каждое действие;
— познакомиться с библиотекой фигур «Активность/состояние UML» на Lucidchart.
Откройте шаблон, чтобы подробнее рассмотреть наш пример и настроить его под свой проект.
Похожие шаблоны
Бессерверный чат-бот для модерации изображений (AWS)
Используется с:

К шаблону Бессерверный чат-бот для модерации изображений (AWS)
Пример схемы компьютерной сети небольшой компании
Используется с:

К шаблону Пример схемы компьютерной сети небольшой компании