Diagramma di attività con esempio di swimlane
Questo modello funziona sui seguenti prodotti:
*Per i piani Team e Aziendale
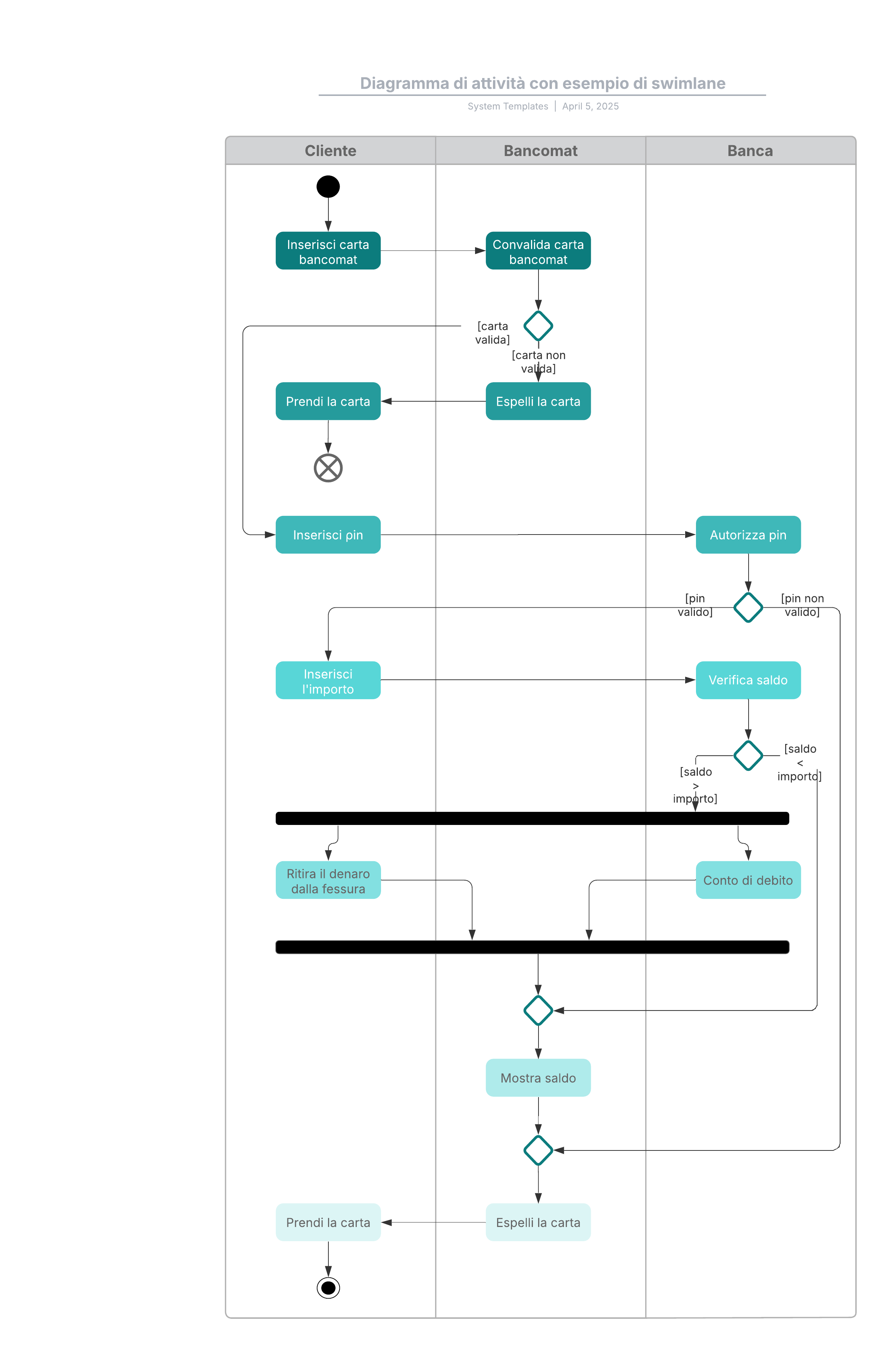
Questo diagramma di attività con modello di swimlane può aiutarti a:
-
Visualizzare le funzionalità di varie attività e il flusso nei processi aziendali e nei sistemi software.
-
Usare le swimlane per ripartire le attività e individuare chi è responsabile dell'esecuzione di ogni attività.
-
Accedere alla libreria di forme "Stato/attività ULM" di Lucidchart.
Apri questo modello per visualizzare l'esempio dettagliato di un diagramma di attività, che puoi personalizzare in base al tuo caso d'uso.
Modelli correlati
Esempio di diagramma di rete di una piccola azienda
Usato con:

Vai al modello Esempio di diagramma di rete di una piccola azienda
Esempio di diagramma di macchina a stati UML
Usato con:

Vai al modello Esempio di diagramma di macchina a stati UML