見て書き方が分かる!スイムレーンを使ったアクティビティ図の例
このテンプレートは、以下の製品で動作します。
*チームプランおよびエンタープライズプラン向け
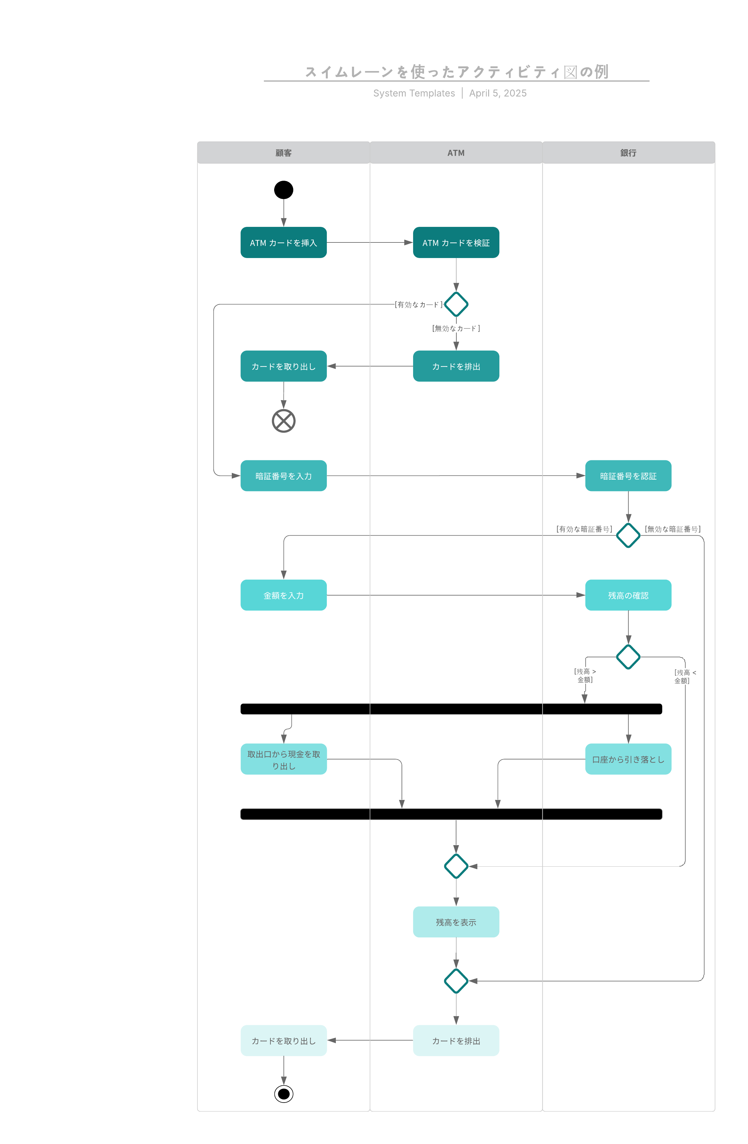
アクティビティ図は UML 図の一種で、ビジネスプロセスやソフトウェアシステム内のさまざまなアクティビティやフローの機能性を示すのに役立ちます。
パーティションで分けられたアクティビティを示し、各アクティビティの責任者を示すにはスイムレーンを使用します。Lucidchart の UML 状態/アクティビティ図形ライブラリを利用して、アクティビティ図を作成してみましょう。
テンプレートをカスタマイズするには、図形のどれかをクリックして記載したい情報を入力し、必要に応じて図形の追加や削除を行い、配置します。
