Exemplo de diagrama de caso de uso
Este modelo funciona nos seguintes produtos:
*Para os planos Equipe e Corporativo
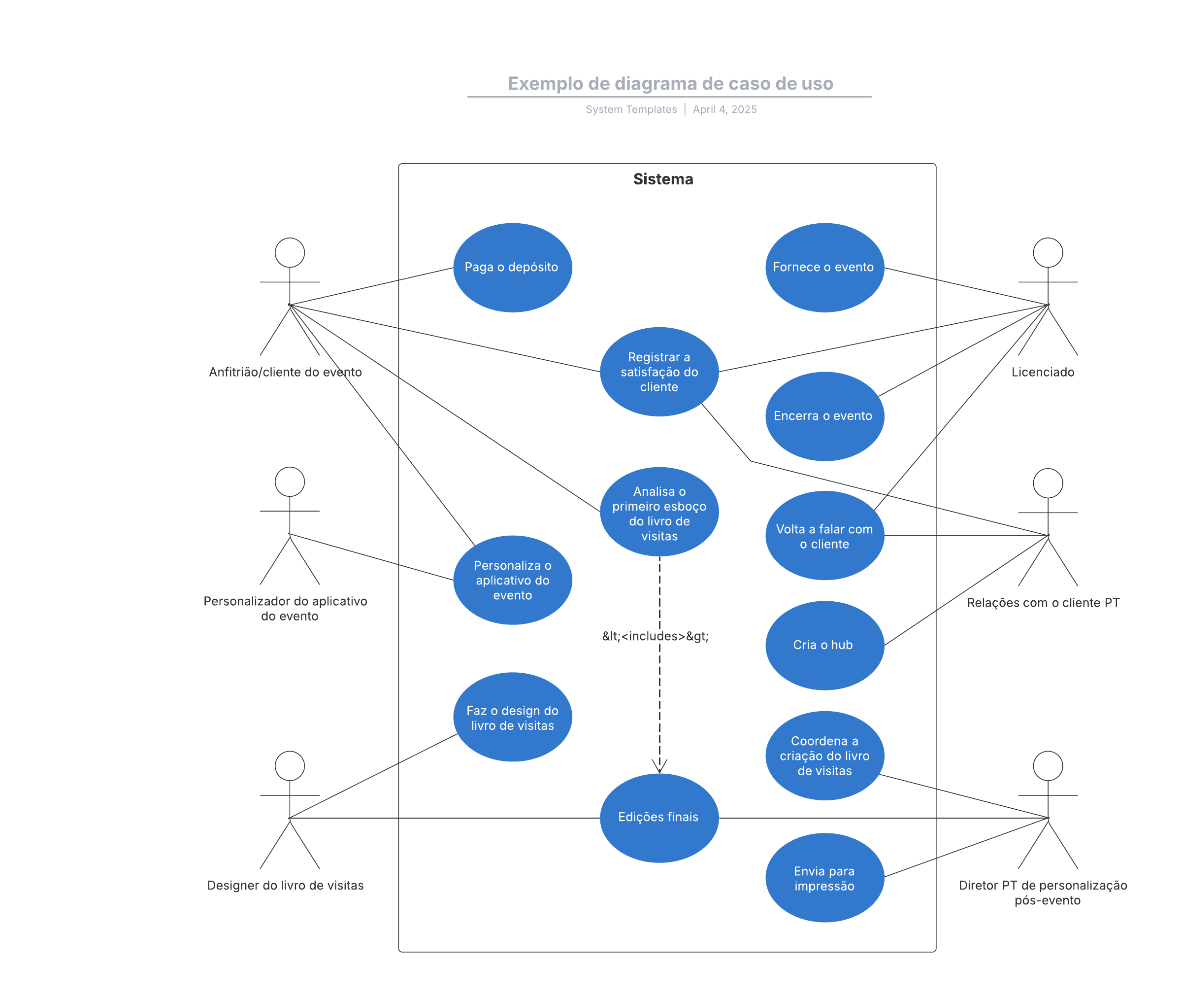
Com este template de diagrama de caso de uso básico, você:
- Resume os detalhes dos usuários do seu sistema (também conhecidos como atores).
- Mapeia as interações básicas
dos usuários com um sistema. - Acessa uma biblioteca de formas UML.
Abra este template para ver um exemplo detalhado de um diagrama de caso de uso básico, personalizável de acordo com seu caso de uso.
Modelos relacionados
Exemplo de diagrama Cisco ISG múltiplo
Usado com:

Ir para o modelo Exemplo de diagrama Cisco ISG múltiplo
Exemplo de diagrama de fluxo de dados (lógico)
Usado com:

Ir para o modelo Exemplo de diagrama de fluxo de dados (lógico)