Voorbeeld van API-stroomschema
Deze sjabloon werkt op de volgende producten:
*Voor Team- en Enterprise-abonnementen
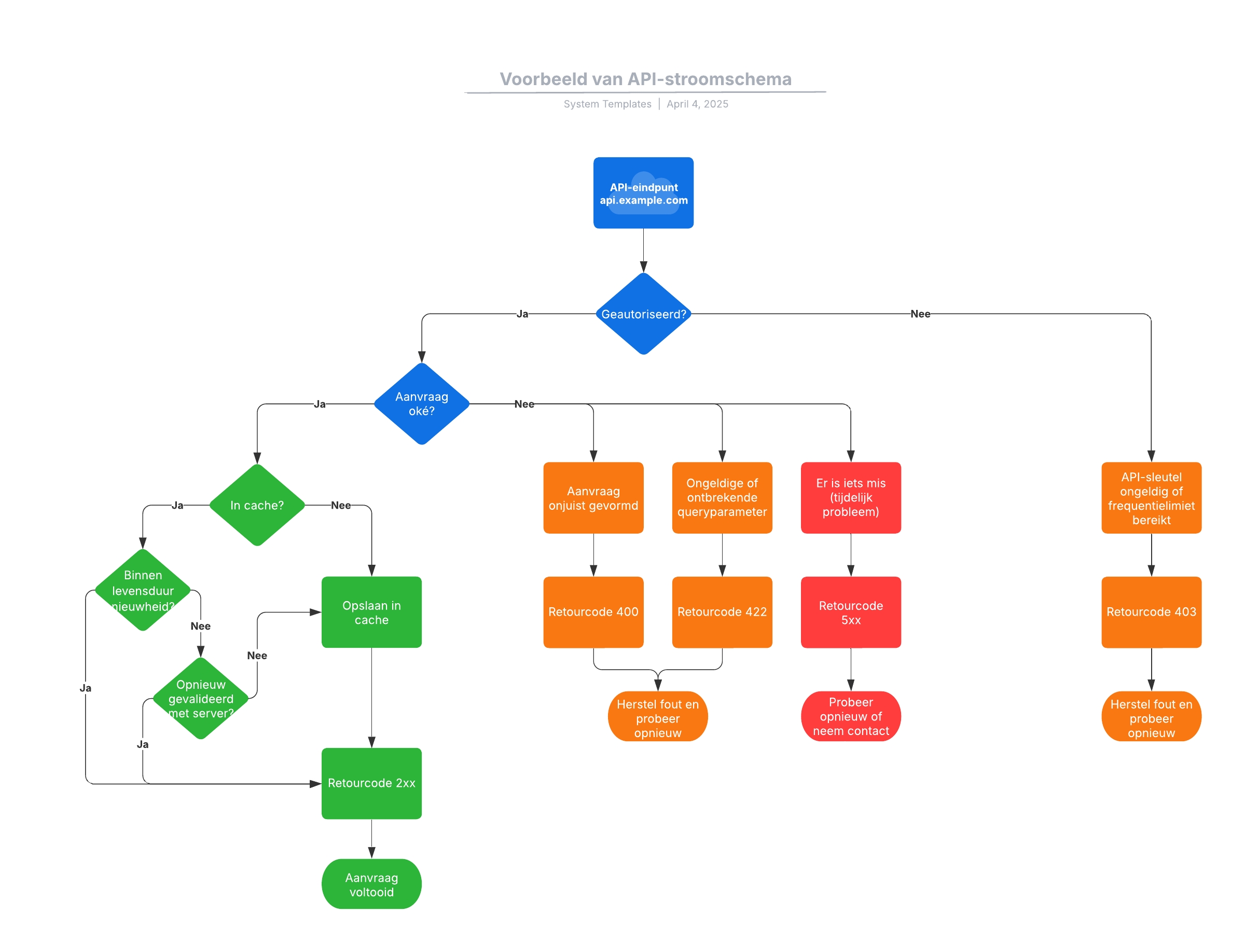
Met deze API-stroomdiagramsjabloon kunt u:
- De logica op hoog niveau van een API documenteren.
- De informatiestroom van een API in kaart brengen.
- Redundanties en andere optimalisatiemogelijkheden identificeren.
Open deze sjabloon voor een overzicht op hoog niveau van een API dat u kunt aanpassen aan uw eigen gebruiksvoorbeeld.
