Exemplo de fluxograma de API
Este modelo funciona nos seguintes produtos:
*Para os planos Equipe e Corporativo
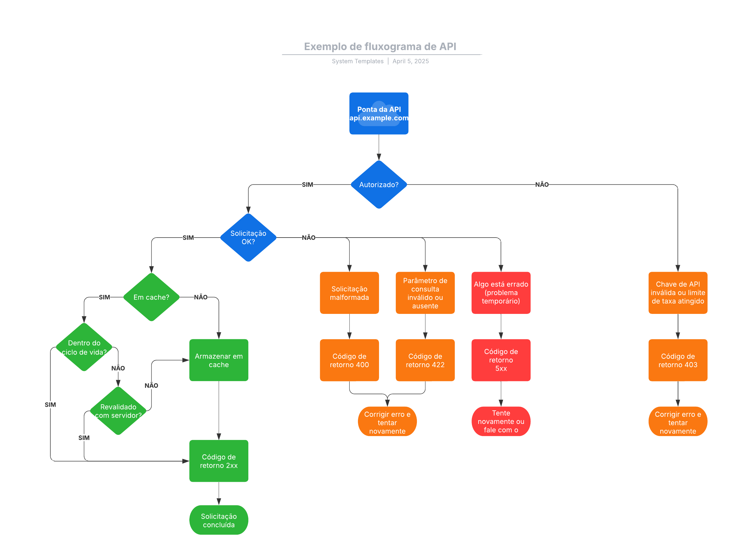
Com o template de fluxograma de API, você:
- Documenta a lógica de visão geral de uma API.
- Vê o fluxo de informações de uma API.
- Identifica redundâncias e outras oportunidades de otimização.
Abra este template para ver o exemplo de visão geral de uma API, personalizável de acordo com caso de uso.
Modelos relacionados
Exemplo de fluxograma de contabilidade
Usado com:

Ir para o modelo Exemplo de fluxograma de contabilidade
Exemplo de mapa mental de marketing digital
Usado com:

Ir para o modelo Exemplo de mapa mental de marketing digital