Przykładowy flowchart interfejsu API
Ten szablon działa w następujących produktach:
*Dla planów Zespół i Przedsiębiorstwo
Ten szablon schematu blokowego dla interfejsu API może Ci pomóc:
– dokumentować logikę wysokiego poziomu interfejsu API;
– wizualizować przepływ informacji z interfejsu API;
– identyfikować nadmiarowość i inne możliwości optymalizacji.
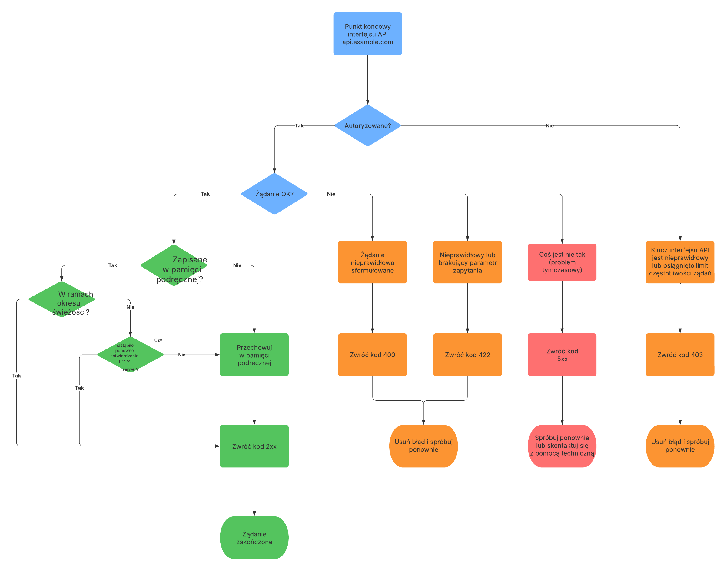
Otwórz ten szablon, aby wyświetlić szczegółowy przykład przeglądu interfejsu API, który możesz dostosować do swojego przypadku użycia.
Co to jest flowchart interfejsu API?
Prawdopodobnie zdarzyło Ci się korzystać z interfejsów API niezliczoną liczbę razy, nawet o tym nie wiedząc: na przykład logując się do swojego banku w aplikacji finansowej lub używając aplikacji e-mailowej do autoryzacji w innej. Interfejsy programowania aplikacji (API) umożliwiają aplikacjom korzystanie z ograniczonego dostępu do wzajemnych usług. Nasz schemat blokowy interfejsu API pokazuje procedury i protokoły interfejsu programowania aplikacji, aby przedstawić w sposób wizualny zarówno jego strukturę, jak i właściwe zachowanie aplikacji. Pomaga to wszystkim – od menedżerów produktu po deweloperów – szybko zrozumieć system i wskazać problematyczne aspekty, zanim rzeczywiście staną się problemami. Ułatwia również uzyskanie poparcia zarówno ze strony interesariuszy technicznych, jak i nietechnicznych. Jeśli poświęcisz czas na utworzenie flowchartu interfejsu API, zanim zaczniesz programować, możesz mieć spokój ducha, że pracujesz nad wydajnym interfejsem, który będzie służył użytkownikom bez narażania ich danych.
Korzyści z używania szablonu schematu blokowego dla interfejsu API
- Dokumentuj logikę wysokiego poziomu interfejsu API: określ zastosowanie interfejsu API oraz do jakich danych będzie on potrzebować dostępu.
- Wizualizuj przepływ informacji z interfejsu API: jakiego rodzaju wywołań użyjesz w swoim interfejsie i w jakiej kolejności? Jak będą obsługiwane błędy?
- Identyfikuj nadmiarowość i inne możliwości optymalizacji: maksymalizuj szybkość i wydajność implementacji, jednocześnie upewniając się, że Twój interfejs API nie będzie wykonywać powielanych zadań.
Jak korzystać z szablonu schematu blokowego interfejsu API w Lucidchart
Zoptymalizuj flowchart interfejsu API przez integracje z platformami, takimi jak Slack, Google, Microsoft czy Salesforce. Możesz odwoływać się do schematu blokowego lub go edytować bezpośrednio w preferowanej aplikacji.
Przeciągaj i upuszczaj różne kształty z przybornika na obszar roboczy. Aby szybciej znaleźć właściwy kształt, wyszukaj jego nazwę, klikając szkło powiększające w lewym górnym rogu. Następnie dodaj warstwy do flowchartu, aby pokazać potencjalne ulepszenia.
Aby zobaczyć przykłady powiązanych diagramów lub podstawowe szablony Lucidchart, zapoznaj się z przyciskami po prawej stronie dokumentu.
Powiązane szablony
Przykład dwuzestawowego diagramu Venna
Używane z:

Przejdź do szablonu Przykład dwuzestawowego diagramu Venna