Árbol de decisiones con ejemplos de datos
Esta plantilla funciona en los siguientes productos:
*Para los planes Team y Enterprise
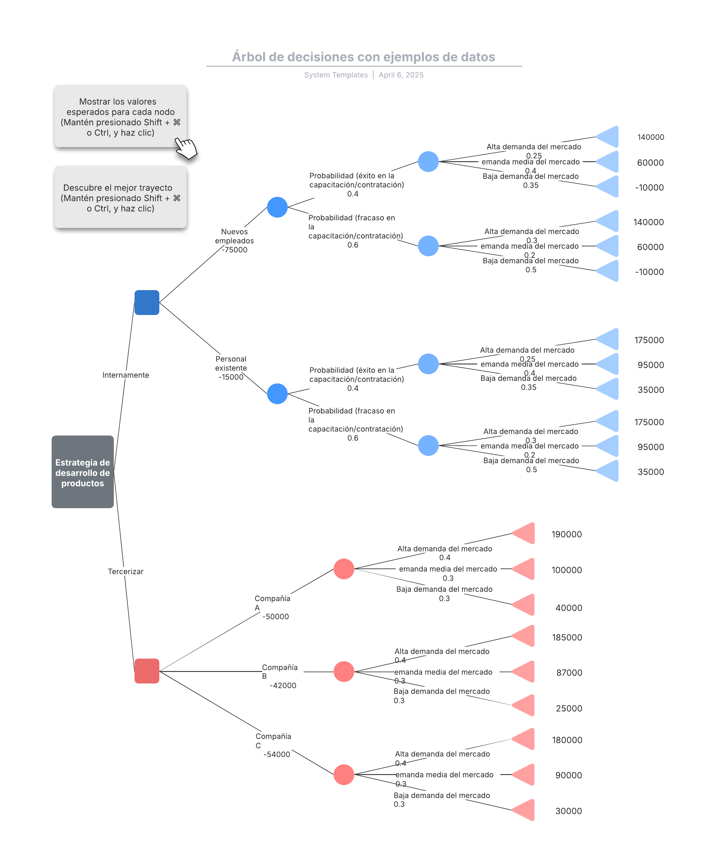
Esta plantilla de ejemplo de árbol de decisiones con datos puede ayudarte a lograr lo siguiente:
- Trazar un mapa de los posibles resultados de una serie de opciones relacionadas.
- Sopesar las posibles acciones según sus costos, su probabilidad y sus beneficios.
- Usar la vinculación de datos para visualizar rápidamente tu información.
Abre esta plantilla para ver un ejemplo detallado de un árbol de decisiones con datos que puedes personalizar según tu caso de uso.
