Fehlerbaumanalyse
Diese Vorlage funktioniert mit den folgenden Produkten:
*Für Team- und Enterprise-Pläne
Mit dieser Vorlage für eine Fehlerbaumanalyse können Sie:
– potenzielle Ursachen für einen Systemausfall visualisieren;
– die Zuverlässigkeit und Effizienz unternehmenskritischer Systeme untersuchen;
– Ihre Systeme verbessern.
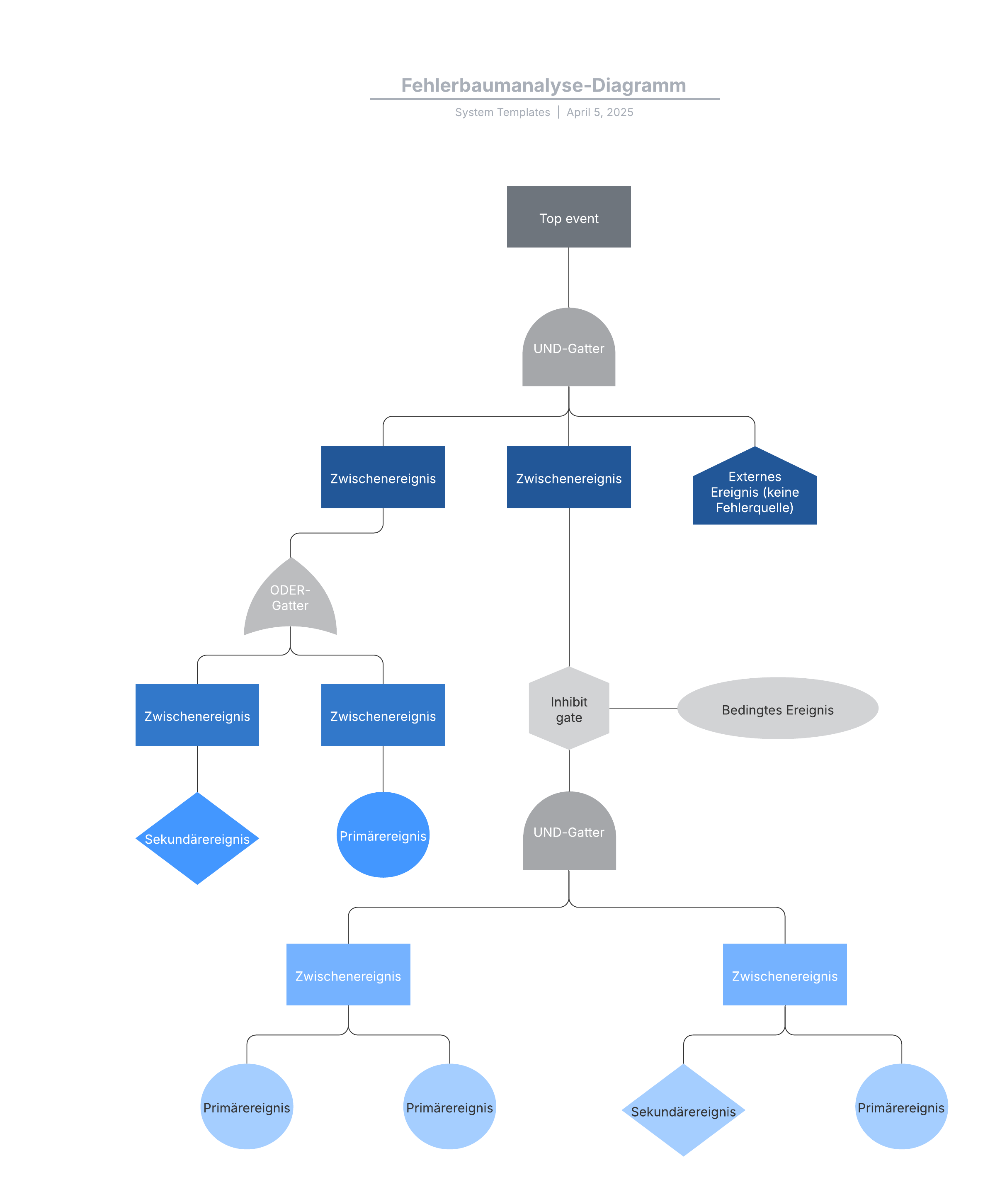
Öffnen Sie diese Vorlage und fügen Sie Inhalte hinzu, um dieses Fehlerbaumanalyse-Diagramm an Ihren Anwendungsfall anzupassen.
Was ist das Fehlerbaumanalyse Diagramm?
Meist ist es ganz einfach zu erkennen, wenn in einem System etwas schiefgelaufen ist. Schwieriger wird es, festzustellen, was genau schiefgelaufen ist. Deshalb kann ein Fehlerbaumanalyse Diagramm eine äußerst effektive Lösung darstellen.
Diese benutzerfreundliche Vorlage hilft Ihnen, Probleme zu identifizieren, indem Sie das gesamte System abbilden, sodass Problembereiche visualisiert werden können. Dadurch können Sie verschiedene Faktoren identifizieren, die zum Auftreten eines unerwünschten Ereignisses geführt haben.
Vorteile der Verwendung des Fehlerbaumanalyse Diagramms
Die Verwendung dieser Vorlage hat mehrere Vorteile.
- Visualisieren Sie die möglichen Ursachen eines Systemausfalls, um eine Lösung zu finden.
- Untersuchen Sie die Zuverlässigkeit und Effizienz unternehmenskritischer Systeme.
- Bestimmen Sie, wo Komponenten und Prozesse optimiert werden müssen, damit Sie einen systematischen Ansatz zur Verbesserung verfolgen können.
- Passen Sie es einfach an Ihren Anwendungsfall an, egal ob dieser einfach oder komplex ist.
So verwenden Sie das Fehlerbaumanalyse Diagramm in Lucidchart
Befolgen Sie diese Schritte, um die Vorlage in Lucidchart zu verwenden.
- Um Daten aus einer anderen Quelle in Ihre Vorlage zu importieren, klicken Sie unten links auf Daten importieren.
- Um Formen nach Wunsch zu formatieren, klicken Sie auf eine Form und dann auf „Form-Optionen“, um die Füll- oder Linienfarben auszuwählen.
- Bewegen Sie den Mauszeiger über eine Form und klicken Sie auf einen der roten Kreise, um weitere Linien hinzuzufügen.
- Fügen Sie einer Zeile Text hinzu, indem Sie doppelt auf den Text oder eine beliebige Stelle in der Zeile klicken oder tippen.
- Formatieren Sie Linien mithilfe der Eigenschaftsleiste oben im Arbeitsbereich.
- Über die Legende für Fehlerbaumformen zur Analyse (auf der zweiten Seite des Dokuments) können Sie auf die Standardsymbole für Fehlerbaumanalysen zugreifen.
- Um mehr zu erfahren oder Beispiele zu sehen, klicken Sie auf die Schaltfläche „Tutorials“ rechts neben dem Dokument.
Verwandte Vorlagen
Projektentwicklung Entscheidungsbaum
Verwendet mit:

Zur Vorlage Projektentwicklung Entscheidungsbaum gehen