Projektentwicklung Entscheidungsbaum - Beispiel
Diese Vorlage funktioniert mit den folgenden Produkten:
*Für Team- und Enterprise-Pläne
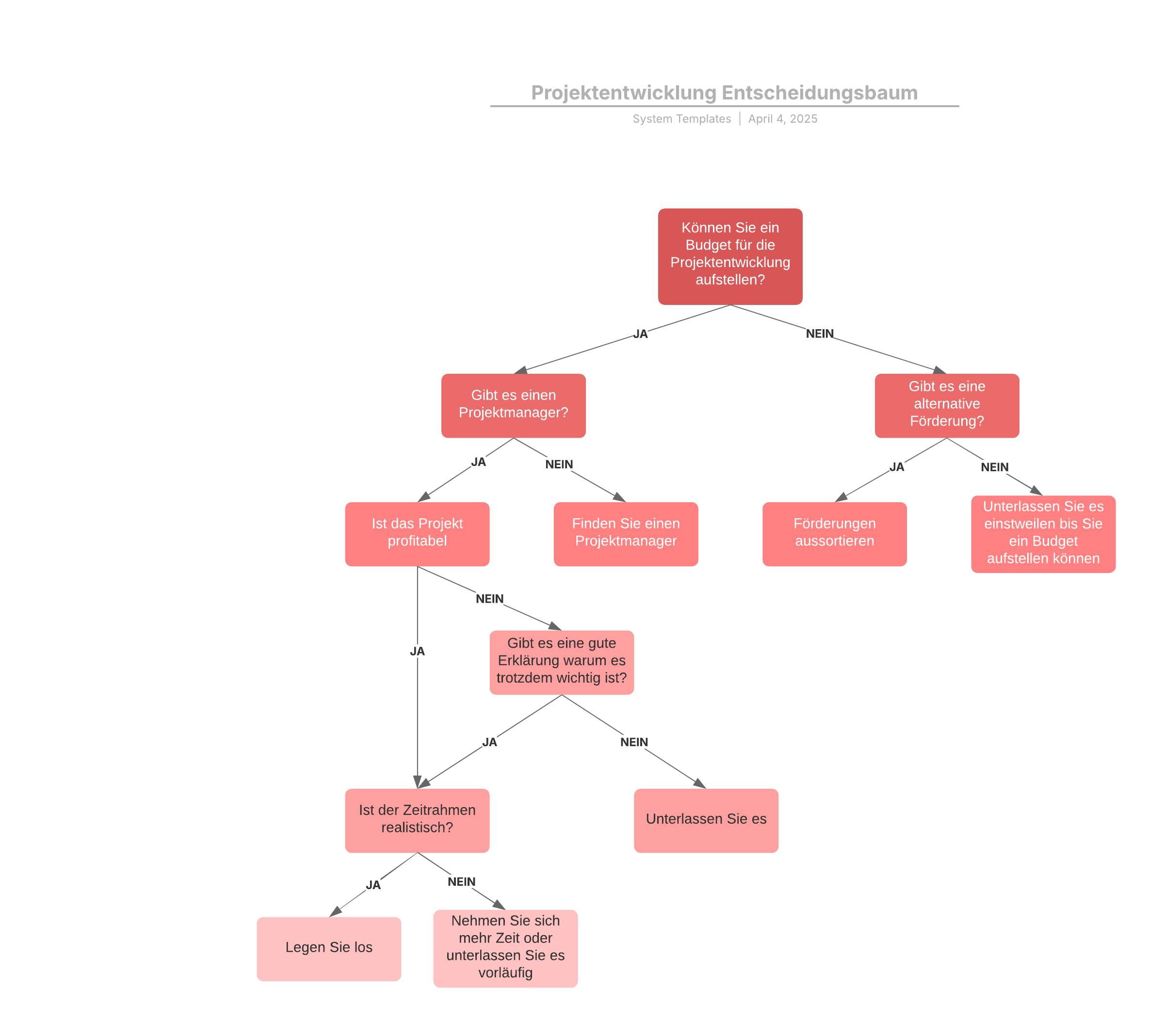
Dieser Entscheidungsbaum stellt den möglichen Ausgang einer neuen Projektentwicklung dar und hilft Ihnen zu entscheiden, ob sich Ihr Investment in ein neues Projekt auszahlt.
