Diagramma di analisi dell'albero dei guasti
Questo modello funziona sui seguenti prodotti:
*Per i piani Team e Aziendale
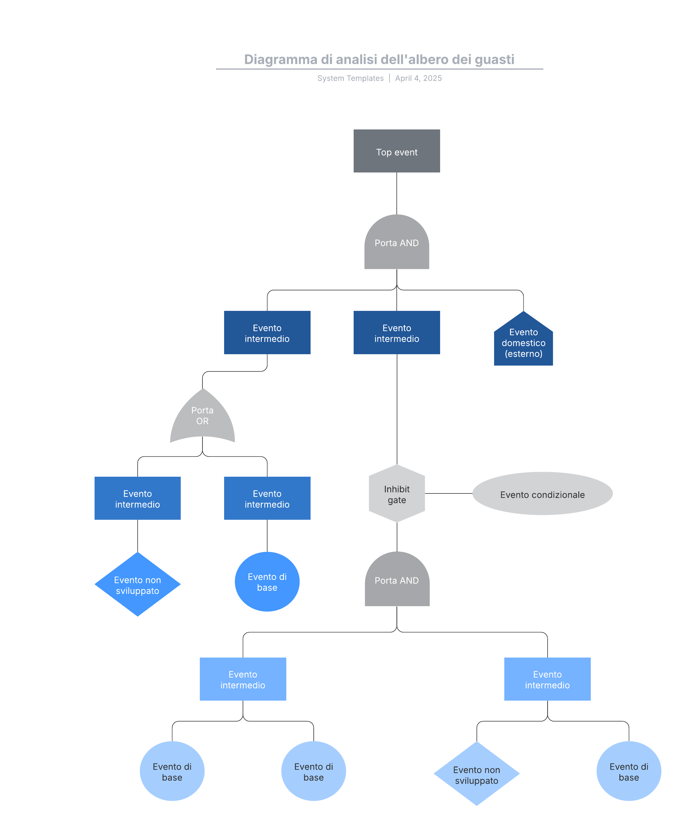
Questo modello di diagramma di analisi dell'albero dei guasti può aiutarti a:
- Visualizzare le possibili cause di un guasto di sistema.
- Esaminare l'affidabilità e l'efficienza dei sistemi critici.
- Migliorare i tuoi sistemi.
Apri questo modello e aggiungi contenuti per adattare questo diagramma di analisi dell'albero dei guasti al tuo caso d'uso.
Modelli correlati
Esempio di albero decisionale verticale
Usato con:

Vai al modello Esempio di albero decisionale verticale