Anwendungsfalldiagramm Beispiel
Diese Vorlage funktioniert mit den folgenden Produkten:
*Für Team- und Enterprise-Pläne
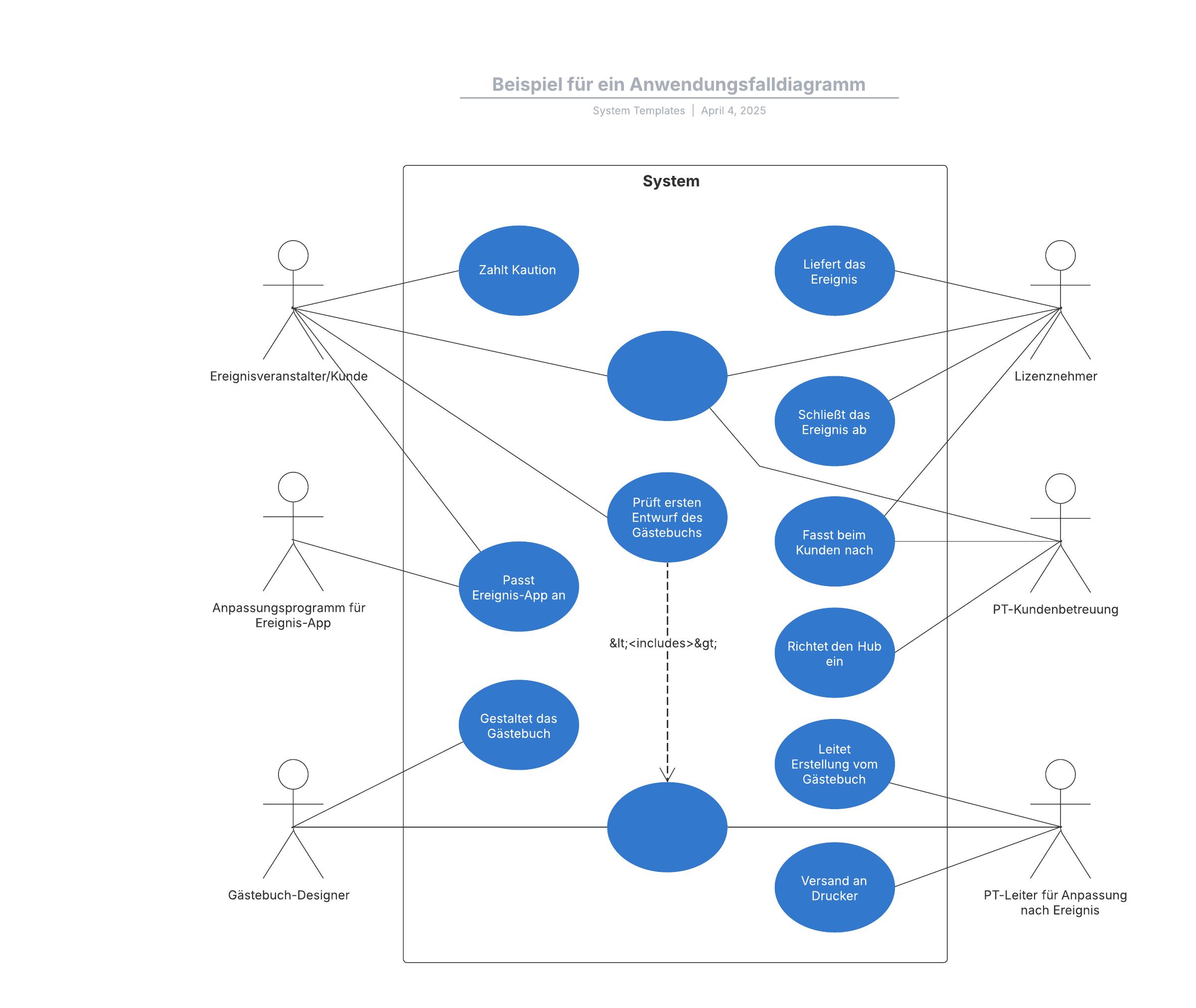
Mit dieser einfachen Vorlage für ein Anwendungsfalldiagramm können Sie:
– Details und Informationen über die Nutzer Ihres Systems (auch Akteure genannt) zusammenfassen.
– Die grundlegenden Interaktionen von Nutzern mit einem System darstellen.
– Auf die UML-Formenbibliotheken zugreifen.
Öffnen Sie diese Vorlage, um ein detailliertes Beispiel für ein einfaches Anwendungsfalldiagramm anzuzeigen, das Sie an Ihren Anwendungsfall anpassen können.
