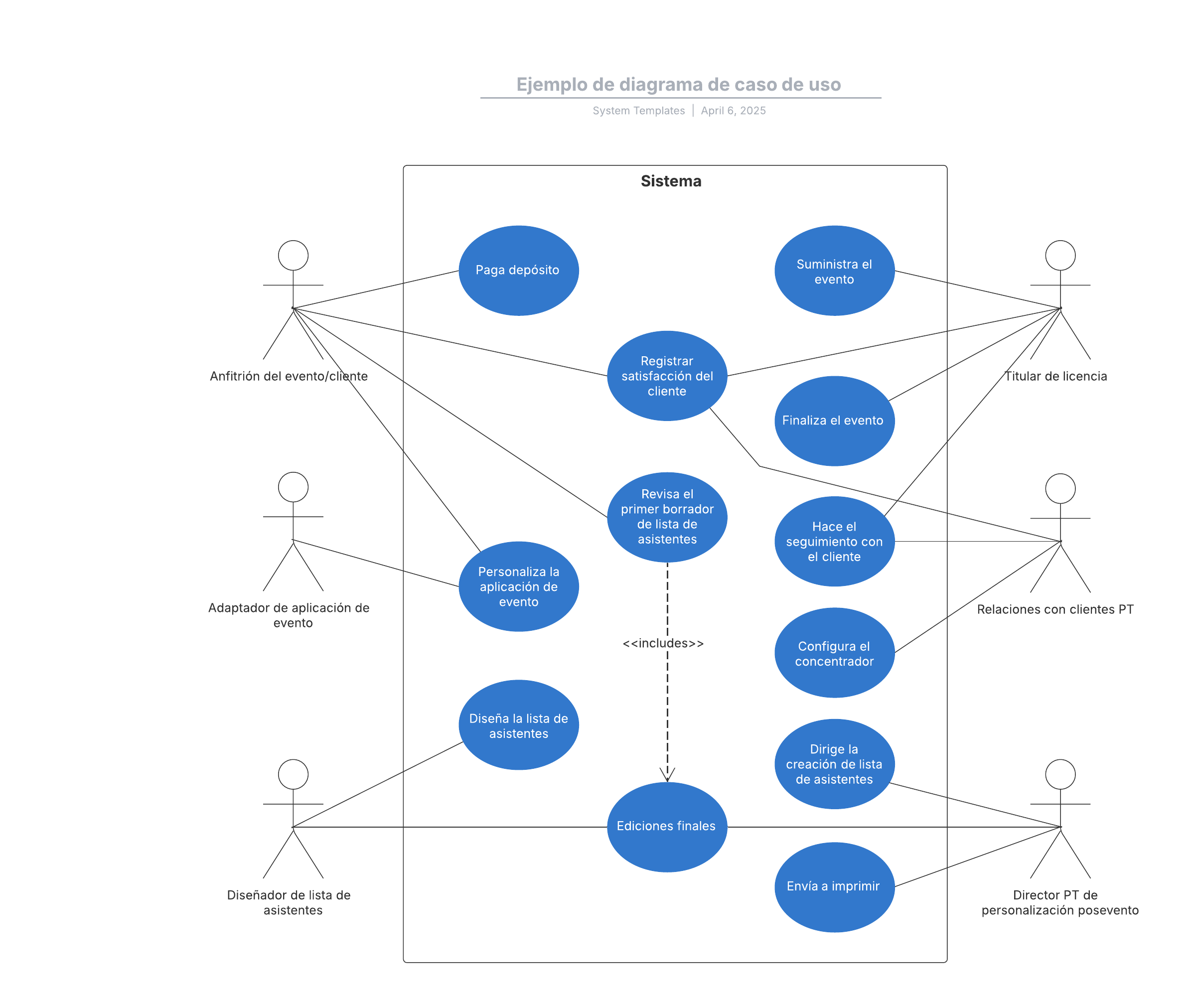
Ejemplo de diagrama de caso de uso
Esta plantilla funciona en los siguientes productos:
*Para los planes Team y Enterprise
Esta plantilla de diagrama básico de caso de uso puede ayudarte a:
- Resumir los detalles de los usuarios de tu sistema (también conocidos como actores).
- Trazar las interacciones básicas
de los usuarios con un sistema. - Acceder a las bibliotecas de figuras UML.
Abre esta plantilla para ver un ejemplo detallado de un diagrama básico de caso de uso que puedes personalizar según tu caso de uso.
